Как изменить напряжение на выходе импульсного блока питания?

Как изменить напряжение на выходе импульсного блока питания?

Как изменить напряжение на выходе импульсного блока питания?
Автор: Академия Суперайс
74.8K

На этапе развития мобильной техники и портативной электроники отсутствовала стандартизация источников питания. В те времена достаточно просто было встретить питающие блоки на непривычные нам номинальные напряжения - 3,7В, 7,6В или 9,5 вольта.

Большинство выпускаемого сейчас оборудования стандартизировано по напряжению. Обычно это 5, 9 или 12 вольт. Для таких устройств вы легко найдете нужный блок питания. Если же нужно подключить нестандартный потребитель, то что делать? Как изменить питание?

Время чтения: 6 минут

Давно прошли те времена, когда большинство блоков питания (БП) состояло из минимального числа элементов: трансформатора, диодного моста и выходного фильтра.

линейный импульсный блок питания в Суперайс
Упрощенная схема линейного ИП
Современная электроника требовательна к источнику питания (ИП). Ей нужны минимальные пульсации, встроенная стабилизация и защита.

Также важна безопасность устройства и его компактность. Все это привело к выходу на передний план импульсных БП.

Как изменить напряжение?

Промышленность выпускает два вида БП: регулируемые и не регулируемые. У первых - уже встроен регулирующий или подстроечный резистор. Используя их пользователь может самостоятельно изменить или скорректировать выходные параметры.

купить блоки питания ac dc в Суперайс
Блоки с ANXIN, 24В, 2А, 50Вт подстроечным сопротивлением (слева), Hangjiasheng HJS-480-0-36 (36В, 15А) с регулирующим потенциометром (справа).

Нерегулируемые БП выдают только стабилизированный потенциал.

Можно ли сделать из них регулируемый блок или хотя бы изменить выходное напряжение? Ответ прост. Конечно - да.

Для реализации этого есть несколько методов. Первый метод - установить внешний dc - dc преобразователь. Второй - внести изменения в схему.

Установка конвертера

Это наиболее простое и, можно сказать, элегантное решение. К преимуществам применения DC-DC конвертеров относятся:

  • простота решения;
  • сохранность гарантии на БП ;
  • возможность регулировки в широком диапазоне;
  • создание нескольких уровней потенциала.
преобразователь dc dc купить в Суперайс
Блок-схема включения одного AC/DC конвертера и нескольких DC/DC преобразователей

На рынке представлено множество DC-DC преобразователей. Они отличаются:

Подробнее о выборе конвертеров описано в нашей статье «Как выбрать DC-DC преобразователь».

Внесение изменений в конструкцию

Выбор такого решения требует наличия: базовых знаний в принципах работы импульсных БП, паяльного инструмента и нескольких электронных компонентов.

Что же необходимо изменить в схемотехнике импульсного блока питания, чтобы повысить или понизить напряжение на выходе? Давайте в этом разбираться.

Устройство

В качестве примера рассмотрим один из импульсных источников питания (ИИП), представленных в нашем каталоге - бескорпусный блок питания на 12 вольт.

бескорпусный блок питания заказать в Суперайс
Внешний вид рассматриваемого устройства

Если грубо разделить наш БП, то он состоит из трех основных частей:

  • высоковольтной;
  • низковольтной;
  • цепей обратной связи (ОС).

Это хорошо видно на схеме блока питания.

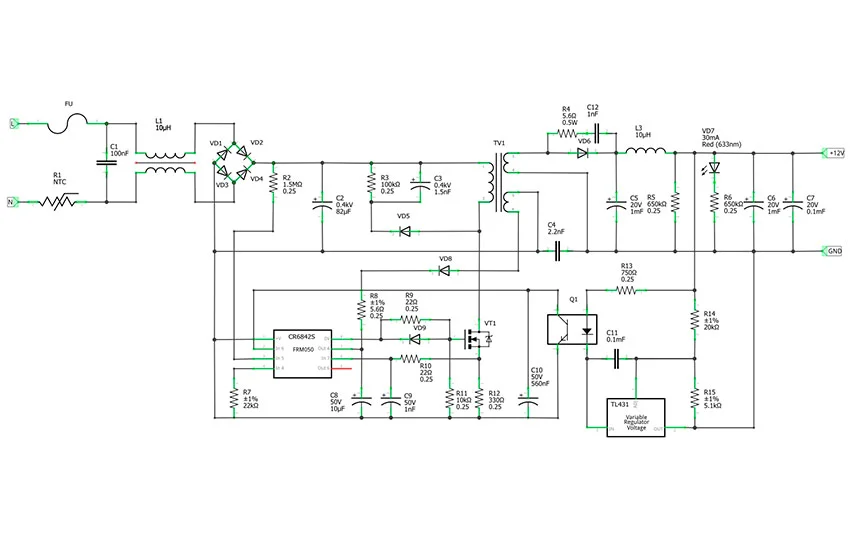
Электросхема

В высоковольтной части схемы поступающее напряжение стабилизируется и преобразуется в высокочастотные импульсы, поступающие на трансформатор TV1. За формирование импульсов и их характеристики отвечает ШИМ-контроллер. В данной схеме это CR6842S.

купить иип в Суперайс
Схема электрическая принципиальная ИИП

В низковольтной части осуществляется фильтрация выходного сигнала. С выходных цепей трансформатора осуществляется отбор питающего напряжения для PWM-контроллера, а также сигнал для обратной связи.

Как раз величина сигнала ОС, поступающего на ШИМ, определяет какой потенциал будет на выходе. Управляет сигналом микросхема TL431 - регулируемый стабилизатор.

В нем и кроется возможность того, как понизить вольтаж блока питания.

Корректировка обратной связи

Для начала обращаемся к даташиту (datasheet) на интегральную микросхему. Находим используемую схему включения. Как мы видим, используется шунтирующая схема. Здесь же указано каким образом выполняется регулировка - подбором соотношения сопротивлений резисторов R1 и R2.

купить преобразователь со стабилизатором в Суперайс
Электросхема включения регулируемого стабилизатора TL431

Производитель рекомендует использовать резистор R1 в качестве постоянного, с сопротивлением не менее 10 кОм, а R2 в качестве подстроечного. В нашем случае - это сопротивления R14 (20 кОм) и R15 (5,1 кОм). Для регулировки нужно заменить резистор R15 другим, соответствующего номинала.

Уменьшаем потенциал

Из указанной в даташите формулы видим, что это возможно сделать, уменьшая дробь R1/R2. Определим, каково должно быть сопротивление R15. Для начала определим опорное напряжение Vrev. Путем несложных манипуляций получаем формулу и решение.

купить источник питания в Суперайс
Расчет опорного напряжения

Теперь можем рассчитать R15 для напряжения, например, в 9В.

купить преобразователь в Суперайс
Расчет шунтирующего резистора

В расчетах у нас вышло 7,43 кОм, соответственно, принимаем ближайшее из стандартного ряда - 7,5 кОм

Увеличиваем потенциал

Последовательность действий здесь аналогична. Необходимо рассчитать шунт на такой номинал, который позволит поднять напряжение до необходимого.

Однако следует учитывать, что бесконечно поднимать выходной потенциал невозможно. Предел регулировки ограничен возможностями компонентов:

  • стабилизатор TL431 - до 36 В;
  • ШИМ контроллер CR6842S - до 25,5В;
  • конденсаторы выходного фильтра до 20В;

Также подъем напряжения сказывается на трансформаторе.

При необходимости существенного увеличения выходного потенциала придётся заменить часть элементов выходной схемы, что сопоставимо со стоимостью DC-DC конвертера.

Как мы видим, для корректировки напряжения не требуется сложных инструментов и великих знаний.

Большинство БП имеют схожую, рассмотренной нами, схему контроля напряжения. Отличия могут заключаться в марке используемых компонентов, а также их номинале. Достаточно разобраться в схеме, а также иметь минимальный набор инструментов, и вы сможете изменить свой источник питания.


Понравилась статья? Поделитесь ей в ваших социальных сетях:
Диагностика проблем питания: как найти просадки, пульсации и шум
Не работает блок питания? Статья магазина Суперайс поможет разобраться с неисправностями легко и просто
Диагностика проблем питания: как найти просадки, пульсации и шум 312
Диагностика проблем питания: как найти просадки, пульсации и шум
Источники питания MAISHENG: для профессионалов и не только
Рассказываем про бренд MAISHENG, серии блоков питания и их выбор в статье магазина Суперайс
Источники питания MAISHENG: для профессионалов и не только 365
Источники питания MAISHENG: для профессионалов и не только
Типовые неисправности блоков питания и способы их устранения
Какие специфические дефекты есть у импульсных и аналоговых блоков питания в статье Суперайс
Типовые неисправности блоков питания и способы их устранения 9.2K
Типовые неисправности блоков питания и способы их устранения