Типовые неисправности блоков питания и способы их устранения
Статистика причин отказов электронной аппаратуры показывает, что около 30% оборудования выходит из строя вследствие неисправности источников питания (ИП).
При организации электропитания оборудования для ответственных применений применяется резервирование источников с автоматическим переключением питания с рабочих блоков на резервные устройства. Так можно увеличить надёжность электроснабжения. Резервирование применяется для питания телекоммуникационных сетей и узлов связи, центров обработки данных, средств связи специального назначения и т. д.
В случаях, когда резервирование не применяется, выход из строя схем питания приводит к полному отказу питаемого объекта. Например, если таким объектом являются сетевые коммутаторы или транзитные узлы связи, то будет выведена из строя вся сеть. Вопросы защиты аппаратуры от перегрузок, возникающих по входным цепям питания, обсуждались в ранее опубликованном материале. Предлагаемая статья ознакомит читателей с современными подходами к проектированию, эксплуатации, профилактике отказов и ремонту БП.
Время чтения: 20 минут
Типовые неисправности источников питания
Современные ИП представляют собой сложные электронные устройства. Они включают в себя разветвлённые схемы самодиагностики и защиты от перенапряжений, перегрузок и воздействия различных дестабилизирующих факторов. Такие приборы обладают высокой степенью отказоустойчивости. Но проблема проектирования надёжных блоков питания (БП) и предотвращения их выхода из строя остаётся актуальной.
Внешние проявления неисправностей у любых БП, которые можно определить без разборки аппаратов, одинаковы. Ниже приводится их перечень:
- устройство не включается;
- перегорают предохранители;
- аппарат создаёт повышенный акустический шум;
- при номинальной нагрузке выходные напряжения ниже нормы и (или) срабатывают системы защиты от перегрузок;
- питаемое оборудование работает неустойчиво;
- выдаваемые напряжения отличаются от номинала и (или) имеют повышенную амплитуду пульсаций;
- встроенная система диагностики выдаёт сообщения об ошибках.
По принципу действия БП делятся на аналоговые и импульсные устройства. Рассмотрим характерные неисправности для каждого типа изделий.
Аналоговые приборы
В аналоговых БП применяется линейная стабилизация напряжения. В перечень возможных дефектов такой аппаратуры входят:
- неисправности силового трансформатора (обрыв или межвитковое замыкание обмотки, либо пробой изоляции между обмотками);
- пробой или обрыв стабилитрона и (или) диодов, образующих диодный мост;
- потеря ёмкости электролитическими конденсаторами;
- пробой перехода коллектор-эмиттер или внутренний обрыв в силовом транзисторе;
- дефект микросхемы трёхвыводного стабилизатора напряжения или элементов её обвязки;
- неисправности активной системы охлаждения, если таковая имеется;
- неисправность тумблера включения питания;
- отсутствие контакта в гнёздах предохранителей или перегорание самих предохранителей.
Выход из строя предохранителей не является причиной отказа, а указывает на наличие других проблем в аппаратуре.
Импульсные приборы
В импульсных аппаратах встречаются специфические дефекты:
- БП не запускается или имеет место неустойчивый запуск;
- аппарат самопроизвольно выключается;
- неисправна микросхема ШИМ-контроллера;
- дефекты импульсного трансформатора (они такие же, как и для силового трансформатора плюс трещины в ферритовом магнитопроводе).
Этапы диагностики неисправностей
Независимо от принципа действия БП питания, рекомендуется следующая последовательность действий по поиску неисправностей и ремонту импульсного блока питания.
- Визуальная диагностика и пробное включение.
- Идентификация кодов неисправностей, выдаваемых системой контроля и самотестирования устройства.
- Разборка аппарата, удаление пыли и грязи. Осмотр печатных плат и навесного монтажа на предмет наличия дефектов. Устранение повреждений.
В процессе осмотра можно обнаружить вздутие электролитических конденсаторов и варисторов, повреждение корпусов активных элементов, сгоревшие резисторы и проводники печатных плат, микротрещины в печатном монтаже, места «холодной» пайки и т. д. Полезный способ визуального осмотра для проверки печатного монтажа — поиск дефектов путём просвечивания.
- Проверка исправности электронных компонентов, в цепях подключения которых обнаружены прогоревшие печатные проводники.
- Замена дефектных компонентов на заведомо исправные детали.
- Анализ работы блока питания.
- Локализация неисправной части прибора.
Для этого необходим анализ причин несоответствия результатов тестирования сигналов в контрольных точках схемы эталону. Таким эталоном может служить идентичное заведомо исправное устройство или информация, содержащаяся в ремонтной документации.
- Проверка исправности радиодеталей, которые могут повлиять на возникновение обнаруженных отклонений. Замена неисправных компонентов.
- Тестирование работоспособности устройства. Проверка стабилизации напряжений на его выходах.
- Проверка работы защиты цепей питания от перегрузок и перегрева.
- Тестирование ИП на предельной нагрузке с контролем выходного тока и измерением пульсаций выходных напряжений.
- Оценка коэффициента стабилизации при изменениях характеристик питающей сети.
Для диагностики и ремонта потребуется оборудование. Рассмотрим общие требования, предъявляемые к измерителям.
Для обеспечения необходимой точности тестирования рекомендуется применять устройство с числом индицируемых разрядов 5 и более. Необходимый для диагностики функционал поддерживается во всех настольных моделях мультиметров.
Этот измеритель позволяет тестировать ток, протекающий по цепи, без её разрыва. Это очень удобно при исследовании работы БП под нагрузкой. Главное требование к этим измерителям — работа в режиме тестирования True RMS. Желательно, чтобы они обеспечивали диагностику пусковых токов источников и мощных потребителей.
С помощью осциллографов для диагностики определяются «просадки» и пульсации в цепях питания, а также амплитудные и временные характеристики сигналов управления ШИМ-контроллеров.
Такие средства измерений обеспечивают тестирование малых ёмкостей и активных сопротивлений с гораздо более высокой точностью, чем мультиметры. Кроме того, они позволяют измерять индуктивности.
Они применяются для обнаружения утечек через изоляцию между обмотками трансформаторов, диэлектрики конденсаторов, изолирующие теплопроводящие прокладки активных элементов и т. д.
Универсальные тестеры компонентов
Эти устройства незаменимы при определении типов, цоколёвок и оценки основных параметров полупроводниковых компонентов. Такие аппараты не относятся к средствам измерений. Они позволяют выполнять лишь качественные исследования.
Измерители добротности катушек индуктивности
Такие приборы используются достаточно редко. Они позволяют выявить короткозамкнутые витки в дросселях и трансформаторах.
Лабораторный автотрансформатор (ЛАТР) с цифровой индикацией
Прибор позволяет испытывать радиоэлектронную аппаратуру, работающую от промышленной сети, при различных входных напряжениях. Так можно оценить коэффициент нестабильности выходного сигнала импульсного БП при изменении параметров электропитания. Диапазон изменения выходного напряжения устройства от 0 до 300В. Мощность оборудования, подключённого к ЛАТРу, зависит от модели и может достигать нескольких кВт.
Электронная нагрузка постоянного тока
Служит для тестирования нагрузочной способности устройств электропитания. Существуют нагрузки, позволяющие работать в режимах стабилизации тока, напряжения, мощности, сопротивления или поддерживающие комбинированный режим.
Причины выхода из строя блоков питания
Нестабильность первичного электропитания, нарушение правил монтажа изделий и их эксплуатация с несоблюдением рекомендаций производителя относятся к внешним причинам.
Решение проблем с некачественной сетью от эксплуатантов ИП не зависит. Это удел энергоснабжающей организации.
Устранением ошибок, допущенных при монтаже, должны заниматься специалисты проектно-монтажных организаций. К таким ошибкам относятся:
- неправильное размещение БП, приводящее к нарушению циркуляции воздуха внутри его корпуса и перегреву аппаратуры;
- неполный учёт условий эксплуатации (рабочей температуры, влажности, вибраций и т. д.);
- ошибки в расчёте подключаемой нагрузки.
За соблюдение правил использования питающей аппаратуры отвечает эксплуатант. В перечень таких нарушений входят:
- самостоятельное подключение к БП дополнительных нагрузок, не предусмотренных проектировщиками;
- нарушение плана выполнения регламентных мероприятий по обслуживанию аппаратуры;
- ограничение свободной циркуляции воздуха в месте установки оборудования электропитания.
К внутренним причинам относятся отказ отдельных компонентов, дефекты сборки и монтажа и ошибки, допущенные инженерами при проектировании ИП. Устранением этих причин занимаются инженеры сервисных центров.
Восстановление работоспособности и повышение надёжности устройств электропитания
Принцип работы импульсного ИП поясняет функциональная схема, изображённая на следующем рисунке.

Цифрами на рисунке обозначены следующие элементы:
- Выходной индуктивный фильтр электромагнитных помех.
- Выпрямитель.
- Ёмкостной фильтр.
- Электронный ключ.
- ШИМ-контроллер.
- Импульсный трансформатор.
- Выпрямитель.
- Выходной фильтр.
Входное напряжение 220 или 380 вольт фильтруется фильтром электромагнитных помех 1, выпрямляется в выпрямителе 2. Пульсации выпрямленного сигнала сглаживаются ёмкостным фильтром 3. Полученное напряжение поступает на электронный ключ 4, с помощью которого поддерживается заданная величина тока или напряжения в нагрузке. Эта величина определяется соотношением времени, в течение которого ключ находится в открытом и закрытом состоянии. Состоянием ключа управляет ШИМ-контроллер 5. Он также обеспечивает защиту всего устройства от перегрева или перегрузок.
ШИМ-контроллер через цепь обратной связи отслеживает напряжение на выходе БП и сравнивает его с заданной опорной величиной. В зависимости от результата сравнения на выходе этой микросхемы формируются управляющие импульсы. Их количество постоянно, а длительность изменяется в зависимости от нагрузки. Чем она больше, тем большее количество энергии поступает из питающей сети к потребителю и наоборот.
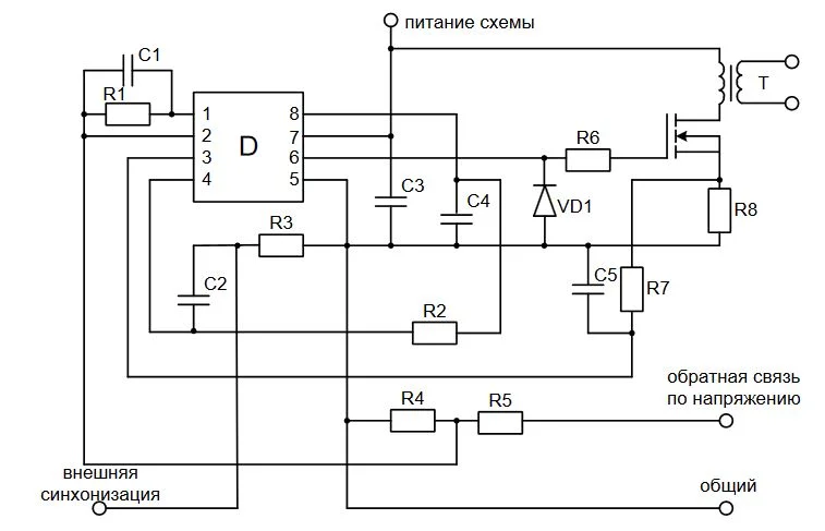
Функциональная схема контроллера UC3843B изображена на следующем рисунке.

Назначение выводов микросхемы:
- Коррекция.
- Напряжение обратной связи.
- Обратная связь по току.
- Задание частоты.
- Общий провод.
- Выход.
- Питание 12В.
- Опорное напряжение.

- С1 — конденсатор формирования АЧХ усилителя рассогласования.
- С2— конденсатор задания частоты выходного сигнала.
- С3 — конденсатор фильтра питания.
- С4 — конденсатор фильтра опорного напряжения.
- С5 — конденсатор фильтра обратной связи по току.
- R1 — резистор задания коэффициента усиления усилителя рассогласования.
- R2 — резистор задания частоты пилообразного напряжения.
- R3 — резистор нагрузки цепи внешней синхронизации.
- R4 — резистор делителя обратной связи по напряжению.
- R5 — резистор ограничения импульсного выходного тока.
- R7 — резистор фильтра обратной связи по току.
- R8 — датчик пилообразного тока выходного каскада.
- VD — ограничитель импульсов отрицательного напряжения электромагнитных помех.
- VT — ключевой транзистор силового каскада.
Ответ на вопрос «как определить неисправность ИП» прост: необходимо обнаружить и заменить неисправные компоненты. Для этого нужно понимать назначение элементов схемы БП.
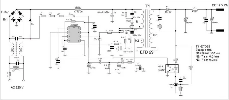
Рассмотрим подходы к поиску неисправностей на примере импульсного источника на основе UC3843B, собранного по схеме, изображённой на следующем рисунке.

Входные цепи устройства содержат следующие элементы защиты от перенапряжений и импульсных помех: плавкий предохранитель, варистор и фильтр. Фильтр собран на конденсаторах С13, С12 и двух индуктивностях, расположенных на общем магнитопроводе. Он подавляет импульсные помехи и синфазные наводки, поступающие из питающей сети.
Диод D0 защищает устройство от неисправностей выпрямительного моста Br1. Варистор VDR1 сглаживает резкие броски пускового тока в блоке питания, возникающие в момент включения.
После включения устройства по цепи R9, R10, R17, D4 подаётся напряжение для запуска работы ШИМ-контроллера.
Ключевой транзистор Q1, управляемый ШИМ-контроллером, преобразует постоянное напряжение 300В, поступающее с диодного моста Br1, в переменное. В результате через обмотку N1 импульсного трансформатора Т1 протекает переменный ток. Этот ток наводит электродвижущую силу в обмотках трансформатора N2 и N3.
Обмотка N2 вместе с резисторами R11, R19 диодом D6 и конденсатором С19 входят в состав основной схемы питания ШИМ-контроллера.
Диод D8 служит для исключения взаимного влияния этой схемы и цепи запуска контроллера.
Вторичная обмотка N2 вместе с диодом D1, конденсаторами С7, С8 и дросселем L1 образуют схему питания потребителей 12 В 7А.
Сигнал отрицательной обратной связи, необходимый для стабилизации выходного напряжения БП, формируется резисторами R13-R15, стабилитроном D6, конденсатором С8 и оптроном ОС1.
При превышении выходного напряжения пробоя D6, появляется ток через него. В результате отпирается фототранзистор, входящий в состав оптрона, который шунтирует конденсатор С18. В результате длительность управляющих импульсов ШИМ-контроллера, сокращается, что приводит к уменьшению величины выходного сигнала БП.
Работа с ИП имеет свои особенности:
- После выключения БП на элементах входного фильтра длительное время сохраняются высокие напряжения. Чтобы избежать случайного поражения электрическим током, после каждого выключения их нужно разряжать. Чтобы не забывать об этом, на время диагностики цепей питания можно зашунтировать эти конденсаторы резисторами подходящего номинала. Номинал рассчитывают так, чтобы резисторы не создавали существенную дополнительную нагрузку на БП, но разряжали шунтируемые ёмкости достаточно быстро.
- Специализированного средства диагностики ШИМ-контроллеров не существует. Судить об их исправности можно по осциллограммам напряжений на их выводах и по току потребления. При выявлении отклонений от нормы микросхему нужно заменить.
- При подключении нескольких каналов осциллографа к тестируемому устройству нужно учитывать, что выводы, помеченные знаком «земля», соединены с корпусом прибора и между собой. Поэтому при проведении измерений в нескольких точках схемы относительно разных проводников существует опасность создания короткого замыкания. Для недопущения такой ситуации применяют измерительные щупы с симметричным относительно корпуса прибора дифференциальным входом.
- В некоторых изделиях в качестве ключевого элемента применяются не полевые, а биполярные транзисторы. Простая «прозвонка» таких компонентов с помощью мультиметра не даёт полного представления об их исправности. В практике автора не раз бывали случаи, когда транзистор прозванивается нормально, но не усиливает сигнал. Поэтому при проверке надо измерять коэффициент усиления прибора.
- Оптоэлектронные приборы отказывают редко. Для их проверки придётся собрать простейший стенд. Описания таких стендов легко найти в радиолюбительской литературе.
- На время первичной диагностики и контрольного тестирования без нагрузки ИП подключают к питающей сети последовательно с лампой накаливания на 220В мощностью 40–200 Вт. Мощность лампы зависит от аналогичной характеристики БП. При этом даже в случае короткого замыкания в тестируемом устройстве ток в цепи 220В будет ограничен сопротивлением лампы. При испытаниях под нагрузкой блок должен подключаться штатным образом.
При отсутствии описания ИП можно найти отечественный аналог контроллера, который в нём применён. Если аналог существует, то после изучения технической документации на микросхему неясных вопросов останется значительно меньше.
Рекомендации по эксплуатации
Общие рекомендации изложены в руководстве по эксплуатации на изделие.
Регулярные плановые осмотры БП позволяют выявить отклонения от норм в их работе. К таким отклонениям относятся перегрев, запах гари и повышенный уровень акустического шума. Иногда о проблемах с питанием может свидетельствовать некорректная работа питаемого ИП оборудования.
Увеличить надёжность работы систем электропитания можно путём их модернизации:
- повышением эффективности системы охлаждения силовой электроники путём установки дополнительных вентиляторов (при наличии свободного места в оборудовании);
- добавлением дополнительных защитных элементов (TVS, варисторов).
Не рекомендуется использовать ИП на предельных режимах по нескольким характеристикам одновременно. Например, на максимальных мощностях, токах, температурах и т. д. Игнорирование этой рекомендации кратно повышает вероятность отказа изделий.
Несмотря на меры, предпринимаемые для повышения надёжности схем электропитания, полностью исключить их отказы невозможно. Поэтому вопросы организации профилактики, диагностики и ремонта питающего оборудования остаются актуальными. Эти работы должны выполняться квалифицированным персоналом.
Организация тестирования ИП потребует применение современной измерительной техники и средств диагностики. Получить достоверные результаты испытаний невозможно, если не применять аппаратуру, включённую в Государственный реестр средств измерений. Она должна быть поверена установленным порядком в Центре стандартизации и метрологии.
Качественный ремонт блоков питания невозможен без соответствующего паяльного оборудования и инструментов.
Всё, что необходимо для ремонтно-восстановительных работ, имеется в каталоге магазина Суперайс.
Менеджеры и технические специалисты магазина готовы проконсультировать покупателей электроники в любой удобной форме.
На сайте компании имеется раздел «Статьи и видео», в котором можно найти публикации по рассмотренной теме и практические рекомендации инженеров-схемотехников.