Защита электроники от перепадов напряжения и помех
Современная схемотехника развивается стремительными темпами. Это объясняется совершенствованием существующей и разработкой новой элементной базы. Радиоэлектронная аппаратура становится более компактной и потребляет всё меньше электроэнергии. Одновременно увеличивается её чувствительность к воздействию мощных электромагнитных полей и к качеству электропитания. Если не принять специальных мер, эти воздействия приведут к отказу электроники. Поэтому необходимость её защиты как никогда актуальна.
Эта статья рассчитана на читателей, занятых в сферах проектирования и эксплуатации различных электронных устройств, средств и способов их защиты от перепадов напряжения питания и электромагнитных помех.
Время чтения: 20 минут
Источники опасности
В результате насыщенности городской среды электронными средствами возникла проблема их электромагнитной совместимости. Эта проблема остро стоит и в транспортных средствах. Они насыщены автоэлектроникой. При её неисправности автомобиль превращается в недвижимость.
К сбоям в работе и выходу из строя аппаратуры приводят несколько факторов. Основной из них — питание электронных изделий от источников напряжения с нестабильными параметрами или большим уровнем пульсаций.
Перечисленные факторы объясняют актуальность разработки способов минимизации рисков выхода из строя различного электронного оборудования в результате перегрузки по входным цепям питания.
Изначально средства защиты электроники строились на электромагнитных реле. Главный недостаток таких схем — низкое быстродействие, ограниченное временем срабатывания реле. Эта проблема была решена после изобретения газоразрядных приборов.
Появление современных быстродействующих защитных схем связано с разработкой и внедрением силовых полупроводниковых приборов: динисторов, варисторов, супрессоров и др.
Причинами появления перенапряжений могут быть:
- неисправности электрооборудования энергосистемы;
- ошибки обслуживающего персонала, эксплуатирующего объекты энергетики;
- интенсивные грозовые разряды;
- коммутационные помехи по цепям питания;
- воздействие статического электричества.
Кратко охарактеризуем эти причины.
Рассмотрим случай обрыва нуля в трёхфазной сети, питающей многоквартирный дом. Такая ситуация возможна из-за повреждения силового кабеля или ошибки электриков, ремонтирующих домовое электрооборудование. В результате такого обрыва напряжение в розетках может изменяться от 50 до 350В, что существенно отличается от нормы 220В. Бытовая электроника на такое питание не рассчитана, поэтому она наверняка будет выведена из строя.
Для электромагнитных излучений (ЭМИ) различного происхождения роль отличной приёмной антенны будет выполнять некорректно спроектированная шина заземления. Наводки будут возникать в цепях электропитания и в слаботочных сигнальных линиях.
Воздействие электродвижущей силы, наведённой в соединительных линиях, сводится к минимуму схемотехническими решениями.
Грозовые разряды имеют кратковременный характер и длятся в пределах нескольких микросекунд. Длительность коммутационных помех находится в миллисекундном диапазоне.
Коммутационные помехи по цепям питания и переходные процессы возникают в электрических цепях при коммутациях любой нагрузки. Возникающие при этом пиковые токи и напряжения длятся тем больше, чем больше реактивная составляющая полного входного сопротивления промышленной установки. Например, значительные перенапряжения создаются при использовании частотных преобразователей электроэнергии.
Статическое электричество накапливается на поверхности различных предметов и одежде людей из-за эффекта электризации трением. Возникающая разность потенциалов может достигать нескольких тысяч вольт. Это явление особенно заметно в зимний период в помещениях с сухим воздухом и синтетическими напольными покрытиями. Его учитывают при работах по монтажу, настройке, регулировке и ремонту электронных схем.
Типовые причины возникновения помех и нестабильностей в электропитании
Перенапряжения по цепям питания возникают по нескольким причинам. Рассмотрим основные:
- Использование автономных устройств генерации электроэнергии с нестабильными характеристиками. К ним относятся дизельные, бензоэлектрические, ветрогенераторы и солнечные батареи с неисправными системами стабилизации генерируемого питания.
- Переходные процессы в электроцепях, которые возникают при включении или отключении мощных потребителей. Например, таких как промышленные электроустановки. Они отличаются большой реактивной составляющей полного входного сопротивления индуктивного или ёмкостного характера.
Как известно из курса физики средней школы, при подключении конденсатора к статичному источнику электричества возникает пиковый ток заряда. Амплитуда этого тока экспоненциально убывает от максимума до нуля, а конденсатор окажется заряженным до потенциала источника. Это называется переходным процессом.
Такие промышленные помехи также проявляются из-за некоторых неисправностей электросетей.
- Воздействие интенсивных грозовых разрядов. В таких случаях в линиях передачи наводятся кратковременные напряжения, которые суммируются с напряжением питания. В результате вместо стандартных 220 (230) или 380 (400) вольт (+/-10%) в электросети появятся напряжения, значительно превышающие типовые значения.
Хорошим методом блокировки перегрузок служит включение источника бесперебойного питания между сетью и нагрузкой. Так, помимо блокировки, решается задача подачи питания на время непродолжительного отключения электричества. Но входные цепи такого блока должны иметь надёжную встроенную защиту от перепадов сетевого напряжения.
Методы защиты от перепадов напряжения
К средствам защиты предъявляются следующие требования:
- максимальное быстродействие;
- широкий диапазон напряжений и токов срабатывания;
- требуемый способ возврата в рабочее состояние после снятия перегрузки (вручную или автоматически);
- простота подключения и использования (относится к автономным защитным аппаратам);
- низкая себестоимость в массовом производстве.
По конструктивному исполнению устройства защиты делятся на две категории.
Встроенные в конструкцию радиоэлектронной аппаратуры на стадии её производства
Методы изоляции аппаратуры от перегрузок и радиопомех встроенными средствами зависят от типа используемых в ней блоков питания.
Для трансформаторных блоков питания с линейным стабилизатором напряжения достаточно защитить входные цепи с помощью плавких предохранителей. Они препятствуют выходу устройств из строя в результате воздействия длительных превышений входного напряжения. Кратковременные импульсные перенапряжения не способны пробить изоляцию между обмотками силового трансформатора. Их подавление осуществляется в фильтрах выпрямителей и в линейных стабилизаторах.
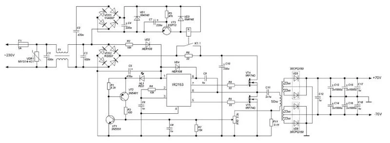
Для импульсных блоков электропитания применяются комбинированные способы. Рассмотрим подходы к обеспечению безопасного функционирования импульсного блока на примере простой схемы стабилизатора напряжения, изображённой на следующем рисунке.

Входная цепь защищена предохранителем F1, варистором (ограничителем перенапряжения) VDR1 и конденсатором C1. Предохранитель гарантированно убережёт блок питания от длительных перегрузок. Варистор обеспечит подавление импульсных помех. Конденсатор С1 малой ёмкости пропустит мимо трансформатора Т1 импульсные токи, что исключит их влияние на работу всего устройства.
Перегрузке ключевых полевых транзисторов VT4 и VT5 типа MOSFET от переходных процессов, возникающих при подаче питания на рассматриваемую схему, препятствует устройство двухступенчатого пуска. Оно выполнено на транзисторе VT3, реле K1 и резисторе R6.
Стабилизация выходного сигнала в рассматриваемой схеме происходит за счёт управления временем, в течение которого транзисторы VT4 и VT5 находятся в открытом состоянии. Это время задаётся микросхемой IR2153. Оно автоматически регулируется в зависимости от величины нагрузки, подключённой к блоку.
Логика работы этого устройства проста:
- В обесточенном состоянии контакт реле разомкнут, поэтому в момент подачи питания ток через транзисторы VT4, VT5 ограничен резистором R6.
- Реле K1 сработает после того, как откроется транзистор VT3. Это произойдёт по прошествии времени, которое зависит от постоянной времени цепи R5 и С7.
- После срабатывания реле ограничительный резистор R6 будет замкнут накоротко контактом реле К1 и через полевые транзисторы VT4 и VT5 потечёт максимальный ток. Устройство питания войдёт в рабочий режим.
В качестве активных защитных элементов чаще применяются варисторы или TVS-диоды (Transient Voltage Suppressor — подавитель переходных процессов). Иногда их называют супрессорами. Существует ещё одно название таких компонентов — трансилы (TRANSIL). Это коммерческое название супрессоров.
Фильтрующие RC-цепи используются для фильтрации сигналов, поступающих в аппаратуру по слаботочным входным цепям. Для этого применяют изделия на основе миниатюрных ферритов.
Автономное оборудование
Оно включается между питающей сетью и защищаемой техникой. К таким средствам относятся сетевые фильтры — например, широко распространённые PILOT. Устройства представляют собой блоки розеток, внутри которых находятся схемы защиты. Аппараты PILOT хорошо знакомы владельцам компьютерной техники.
Ферриты применяются в качестве эффективного средства блокировки распространения импульсных помех по слаботочным цепям. Наглядным примером такого решения служит кабель VGA для подключения внешнего дисплея к компьютеру или ноутбуку, представленный на следующем рисунке.

Здесь хорошо видны поглотители импульсных помех, находящиеся рядом с разъёмами. Это тороидальные ферритовые кольца, надетые на кабель и заключённые в пластмассовый корпус.
Другое конструктивное исполнение имеют серийно выпускаемые пассивные фильтры для частотных преобразователей. Устройство оборудования поясняет следующий рисунок.

На этом рисунке слева изображён дроссель, состоящий из трёх отдельных индуктивностей, расположенных на общем магнитопроводе. Каждый дроссель включается в разрыв проводов, питающих частотный преобразователь. Рабочий ток составляет 20А.
Справа показано металлическое шасси с шестью мощными резисторами, включёнными попарно параллельно для увеличения суммарной рассеиваемой мощности. Она не превышает 25 Вт на пару.
Схема внешних соединений фильтра показана на следующем рисунке.

Дроссель и металлическое шасси соединены с шиной заземления.
Бескорпусная конструкция позволяет удобно расположить элементы устройства в шкафу с другим электрооборудованием.
Воздействие статического электричества на элементы электронных схем устраняется путём использования обслуживающим персоналом специального антистатического инструмента и антистатических браслетов.
Как уже было сказано, хорошим методом блокировки перегрузок служит включение источника бесперебойного питания между сетью и нагрузкой. Но и здесь не без нюансов.
Практические рекомендации
Для быстродействующей защиты схем от перенапряжения рекомендуется использование варисторов или супрессоров.
Каждый из этих компонентов имеет свои достоинства и недостатки, которые представлены в следующей таблице.
| Характеристика | Варисторы | Супрессоры |
| Поглощаемая мощность | Большая | Меньшая |
| Быстродействие | Десятки наносекунд | Единицы пикосекунд |
| Временная стабильность электрических параметров | Худшая | Лучшая |
| Длительность перегрузки | Меньшая | Большая |
| Разброс порога ограничения напряжения | Больший | Меньший |
| Диапазон возможных напряжений пробоя | Узкий | Широкий |
| Стоимость в руб. за штуку | До 200 | До 15000 |
Как следует из таблицы, по совокупности электрических характеристик супрессоры существенно лучше варисторов. TVS-диоды вне конкуренции для блокировки коротких импульсов с малым временем нарастания (менее десятка пс). Их единственный недостаток — очень высокая цена. Этот факт ограничивает области применения супрессоров. Они встречаются только в специальном оборудовании.
Недорогое и эффективное подавление помех можно получить фильтрами на разборных ферритовых кольцах, которые надевают на уже существующую электропроводку без разрезания кабелей. Кольца помещают в пластмассовый корпус с защёлками. Продукты Star-Tec Snap немецкой фирмы Wurth Elektronik работоспособны в диапазоне от 1 МГц до 1ГГц. Их цена составляет около 600 рублей. Эксперименты показали, что оптимальное число ферритов 6 шт. При этом подавление импульсных сигналов достигает 18 дБ (что соответствует подавлению их мощности в 60 раз).

Для обеспечения подавления сигналов в части спектра ниже 1 МГц можно использовать дополнительные низкочастотные ферриты. Например, производитель Fair-Rate выпускает разборные кольца для работы в полосе от 200 кГц до 30 МГц.
В качестве лучшего альтернативного решения TVS-диодам рекомендуется реализовывать защиту блоков питания от скачков напряжения на варисторах в сочетании несколькими ферритовыми элементами. Ферриты служат для ограничения скорости нарастания входного импульса на варисторе и уменьшения тока через него при отпирании.
Для достижения максимального защитного эффекта необходима правильная организация заземления и экранирование аппаратуры. С целью защиты от ЭМИ в правильно выполненном контуре заземления не должны присутствовать замкнутые проводники, в которых будет наводиться электродвижущая сила, вызванная мощными грозовыми разрядами или коммутационными радиопомехами. Поэтому заземление организуют по схеме «звезда». Соблюдение этого требования гарантирует минимальный уровень напряжений, наведённых в заземляющей шине.
Экранирование электроники, чувствительной к электромагнитным полям, позволяет свести влияние помех к минимуму. В реализации экранов для наиболее ответственных применений используют проходные конденсаторы и изоляторы. При этом усложняется и становится дороже конструкция экрана, но существенно улучшается качество развязки.
Для обнаружения дифференциальных токов утечки с фазного или нулевого провода на землю и предотвращения электротравматизма целесообразно применять устройства защитного отключения.
Ассортимент компании Суперайс
Каталог магазина Суперайс включает несколько разделов, в которые включена продукция для защиты оборудования.
- Источники бесперебойного питания. Устройства, выпускаемые под брендом Овен, рассматривались в ранее опубликованном материале.
- Фильтры для преобразователей частоты. Фильтры российского производства представлены на сайте под брендом Веспер. Их в каталоге магазина Суперайс более сотни. Они отличаются номинальной мощностью и током, диапазоном блокируемых радиопомех, массой, размерами, конструкцией и ценой.
Внешний вид одного из изделий Веспер изображён ниже.

Он выполнен в виде моноблока. Это одна из наиболее мощных моделей. Она рассчитана на допустимый ток 900А. Диапазон блокируемых радиопомех составляет от 0.1 до 30МГц.
- Измерители сопротивления заземления и мегаомметры. К основным характеристикам заземляющих устройств относятся: сопротивление заземления и напряжение прикосновения. Их проверка производится после ремонта или модернизации заземляющего оборудования.
Нормы на сопротивление заземления некоторых типов объектов приведены в следующей таблице.
| Номер п. п. | Тип заземляемого объекта | Сопротивление заземления, Ом | Руководящий документ |
| 1 | Частный дом, подключённый к трёхфазному источнику 220 (380)В | ≤ 30 | ПУЭ* п. 1.7.103 |
| 2 | Генераторы или трансформаторы трёхфазного тока 220 (380)В | ≤ 8 (4) | ПУЭ 1.7.101 |
| 3 | Телекоммуникационное оборудование | ≤ 2 |
Примечания.
*Правила эксплуатации электроустановок.
**Вендоры оборудования специального назначения могут устанавливать особые требования к оборудованию заземляющих устройств.
Приведённые значения справедливы для нормальных грунтов с погонным сопротивлением не более 100 Ом/м. Для грунтов с другим погонным сопротивлением вводятся поправочные коэффициенты.
В каталоге компании Суперайс представлено более 50 экземпляров аппаратов для тестирования заземления. Это бренды Benetech, Binjiand, CHINT, Delixi, DUOYI, HoldPeak. 22 модели включены в Государственный реестр средств измерений.
Напряжение прикосновения измеряется мегаомметрами по специальной методике. Таким средствам измерений посвящена эта публикация.
Продуманная и эффективная система защиты электроники от перепадов напряжения — это необходимость, продиктованная современным уровнем развития элементной базы. Для реализации такой защиты применяется комплекс схемотехнических и эксплуатационных мер.
Помехоустойчивость электроники во многом ограничена возможностями элементной базы. Стремление разработчиков снизить энергопотребление радиоаппаратуры приводит к уменьшению напряжения питания аналоговых и цифровых микросхем и увеличению их входного сопротивления. Такие высокоомные входы очень чувствительны даже к относительно слабым электромагнитным полям. Под воздействием этих полей на входах микросхем наводятся значительные напряжения, которые могут привести к некорректной работе любого электронного оборудования или его полному отказу.
Чтобы предотвратить такой сценарий развития событий, необходимо принятие мер схемотехнического характера.
Для подбора технических решений и оборудования, позволяющего реализовать комплексную систему защиты аппаратуры, рекомендуется обратиться в службу технической поддержки магазина Суперайс.
За рамками статьи остались устройства для защиты оборудования в электроэнергетике. Эта специфическая область техники, поэтому такая тема является предметом отдельного рассмотрения. А ещё не рассматривалась ситуация воздействия на электронную аппаратуру электромагнитного импульса ядерного взрыва. Такая тема представляет интерес лишь для узкого круга военных специалистов.