Мегаомметры RGK: обзор профессионального оборудования

Мегаомметры RGK: обзор профессионального оборудования
Автор: Академия Суперайс
1.1K

Каждый человек, которому приходилось иметь дело с электропроводкой, знает, что в электротехнике встречаются два вида неисправностей: имеется контакт там, где он не нужен, и наоборот. Оба вида проблем возникают в результате ошибок в монтаже, старения, физического износа или механического повреждения составных частей электрооборудования. Для устранения первой проблемы используют электроизоляционные материалы. С их помощью достигается изоляция токонесущих частей. Вторая задача решается путём поиска и устранением дефектов в соединениях проводников между собой.

Состояние изоляции электротехнических устройств непосредственно влияет на безопасность работы обслуживающего персонала. Неисправности проводки приводят к возгораниям или травматизму в результате воздействия на человека электрического тока.

Контроль свойств изолирующих материалов в процессе эксплуатации или ремонта аппаратуры происходит с помощью профессионального оборудования для диагностики электроустановок. К нему относятся аппараты для диагностики больших сопротивлений — мегаомметры. Эти устройства получили название благодаря способности тестировать величины, находящиеся в диапазоне ГОм.

Время чтения: 19 минут

Почему именно мегаомметры?

С помощью мультиметров тоже контролируют большие сопротивления, но делается это при малых напряжениях на объекте испытаний, что не даёт никакого представления о качестве изоляции. В мегаомметрах мониторинг производится при напряжениях, в разы превышающих рабочие, поэтому такие аппараты помогают выявить дефекты электропроводки, которые не обнаруживаются мультиметрами.

В первых переносных приборах аналогового типа для проверки диэлектриков необходимый потенциал вырабатывался путём вращения ручки индуктора (своеобразного эквивалента велосипедной динамо-машины). Итоги диагностики отображались стрелочным магнитоэлектрическим прибором. Эти измерители были надёжны и не требовали использования источников питания. Но при этом были громоздкие, тяжёлые, малоинформативные и неточные.

В нынешних лёгких и портативных цифровых измерителях задача получения большой разности потенциалов решается с помощью электронных преобразователей энергии первичных источников тока (аккумуляторов или щелочных батарей) в напряжение, необходимое для рассматриваемых исследований.

Обработка, систематизация и накопление результатов мониторинга в электронных измерителях максимально автоматизированы путём использования микропроцессоров. Класс точности таких устройств выше, чем у аналоговых, поскольку аппараты со стрелочными индикаторами снабжены нелинейной шкалой. Поэтому точность результатов тестирования в них зависит от величины измеряемой проводимости.

Выпускаются мегаомметры, которые позволяют диагностировать петли фаза-ноль, устройства защитного отключения, проводимости заземления, а также проводить многие другие испытания.

Ознакомившись с предлагаемым материалом, читатели получат подробное представление о функциональных возможностях и технических характеристиках некоторых аппаратов для измерения сопротивления изоляции электрооборудования.

Краткий экскурс в тестирование диэлектриков

Идеальных материалов не существует. Любой проводник, покрытый диэлектрической оболочкой, можно представить как отрезок длинной линии с распределённым вдоль неё активным сопротивлением, индуктивностью и ёмкостью. Часто такие параметры называют погонными, поскольку их измеряют в соответствующих величинах на единицу длины (например, для индуктивности — Генри на метр). Чем длиннее проводник, тем больше все упомянутые распределённые составляющие. Величина активной проводимости определяет тепловые потери энергии электрического тока, протекающего в проводнике, которые приводят к его нагреванию.

Этот вид потерь не зависит от того, какой ток протекает: переменный или постоянный. Реактивные колебания энергии возникают при передаче по проводу только переменного тока. Реактивная компонента импеданса кабеля, определяемая его ёмкостью, рассчитывается по известной из школьного курса физики формуле:

импеданс конденсатора формула

где,

  • Хс — реактивная составляющая сопротивления полной ёмкости провода;
  • π=3.14;
  • f — частота протекающего тока;
  • С — полная ёмкость проводника.

Применяемые в проводке электрические кабели и шнуры имеют в своём составе несколько проводников, поэтому суммарная погонная ёмкость такого кабеля существенно больше, чем одиночного проводника.

Зная значение Хс, можно рассчитать величину протекающего через провод переменного тока. Чтобы этот ток не вносил погрешность в результаты тестирования, оценку состояния диэлектриков проводят на постоянном токе.

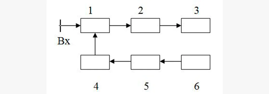
принцип работы мегаомметра
Схема современного цифрового мегаомметра

В состав устройства входят следующие функциональные узлы:

  1. Измерительный блок.
  2. Блок анализа и обработки.
  3. Устройство индикации.
  4. Первичный источник тока.
  5. Преобразователь постоянного тока в переменный.
  6. Выпрямитель с умножением напряжения.

Работает это так: ко входу измерительного блока подключается объект исследований. Блоки 4–6 образуют формирователь ряда фиксированных значений высоковольтной разности потенциалов, поступающей на измерительный блок. В блоке 1 происходит тестирования величины тока, протекающего через испытуемый объект. Результаты исследований анализируются и обрабатываются в блоке обработки. Результаты отображаются на устройстве индикации.

Чем больше сопротивление изоляции (или чем меньше проводимость), тем она лучше по диэлектрическим свойствам.

Существует несколько характеристик, с помощью которых оценивается качество изоляции. Для этого вводится понятие индекса PI (Polarization Index — индекс поляризации).

Polarization Index

PI характеризует интенсивность перемещения носителей зарядов в диэлектрическом материале, к которому приложено электрическое поле. Коэффициент PI — это отношение двух значений сопротивления изоляции: измеренного в течение 10 минут воздействия на изолятор испытательной разности потенциалов и аналогичной величины после такого же воздействия в течение одной минуты.

С помощью этой характеристики оценивается ухудшение качества диэлектриков с течением времени. PI принимает значения в диапазоне 2–4. Здесь 2 соответствует хорошему состоянию диэлектрика, а более 4 — отличному. Если результат теста менее 2, то состояние тестируемого объекта характеризуется как опасное. Коэффициент PI оценивается при комплексном испытании электроустановок.

Dielectric Absorption Ratio

Другой характерной величиной служит коэффициент DAR (Dielectric Absorption Ratio — соотношение диэлектрической абсорбции). Величина DAR зависит от гигроскопичности диэлектрика, т. е. его способности аккумулировать влагу и вычисляется как отношение сопротивления изоляции: измеренного в течение одной минуты воздействия на изолятор испытательного напряжения и аналогичной величины после воздействия в течение 15 секунд.

DAR для сухой изоляции принимает значения более 1.4, а для влажной его величина приближается к единице. Этот показатель измеряют после ремонта трансформаторов или электродвигателей. Такое требование закреплено в Правилах технической эксплуатации электроустановок потребителей (ПТЭЭП). Восстановить свойства пропитанного влагой пористого изолирующего материала поможет его просушивание.

Dielectric Discharge

Третий параметр, представляющий практический интерес — коэффициент DD (Dielectric Discharge — диэлектрический разряд). Он введён для оценки состояния многослойной изоляции, изготовленной из разных материалов с отличающейся диэлектрической проницаемостью.

Подход к тестированию DD заключается в следующем. Исследуемый изолятор заряжается в течение фиксированного времени и измеряется его ёмкость. Затем объект исследований разряжается через короткозамкнутую цепь в течение 60 с, после чего измеряют остаточный ток разряда.

Рассматриваемый коэффициент вычисляется по формуле:

коэффициент DD

где,

  • I — ток, измеренный через 60 с после короткого замыкания (мА).
  • U — тестовая разность потенциалов (В).
  • С — ёмкость (Ф).

Значение DD меньше 2 говорит о хорошем качестве диэлектриков.

Если результат теста находится в пределах от 4 до 7, то состояние изоляции плохое.

Соответствующий раздел каталога магазина Суперайс включает около сотни измерителей рассматриваемого назначения. Остановимся на моделях российского товарного знака RGK.

Обзор мегаомметров RGK

Для сравнения были выбраны три экземпляра измерителей из различных ценовых категорий. Их основные эксплуатационные характеристики приведены в таблице.

Марка прибора/параметр RGK RT-10 RGK RT-25 RGK RT-32
Диапазон измеряемых сопротивлений изоляции, Мом 0.01–99.9 0.01–20х103 0.01-200–103
Пределы измерения, Мом (точность, %)* 0.01, 0.1, 1 0.01, 0.1, 1 0.1, 1
Номиналы испытательных напряжений, В 100, 250, 500, 1000 100, 250, 500, 1000, 2500 100, 250, 500, 1000
Диапазон измеряемых переменных напряжений, В 30–750 30–750 0.1–600
Диапазон измеряемых постоянных напряжений, В нет нет 0.1–600
Пределы тестирования частоты переменного тока, Гц нет нет 50–400
Измерение электрической ёмкости/точность, %** нет нет 0.1нФ–500 мкФ/± (0.05xС+5xE)**
Проверка целостности проводников, Ом нет до 200 0.01–100
Габариты, мм 160x100x71 160x100x71 225x103x59
Вес, г 420 420 700
Ценовой сегмент Бюджетный Средний Премиум

Примечания: *Точность результатов испытаний рассчитывается по следующей формуле:

пределы допускаемой основной абсолютной погрешности измерений

где,

  • А — коэффициент пропорциональности, зависящий от выбранного диапазона измерений (из ряда 0.03, 0.05, 0.1).
  • P — пределы допускаемой основной абсолютной погрешности измерений (Мом или ГОм).
  • R — результат тестирования.
  • E — разрешение (единица младшего разряда). Значение разрешения выбирается из руководства пользователя.

**Точность тестирования рассчитывается по следующей формуле:

точность тестирования

где,

  • С — результат тестирования.
  • E — разрешение, приведённое в руководстве пользователя.

Сравниваемые устройства представляют собой очень надёжные мегаомметры. Одной из характеристик надёжности служит средняя наработка на отказ. Для этих аппаратов она составляет не менее 10000 часов. Срок службы устройств — 10 лет. Кроме того, эти приборы имеют ряд других одинаковых качеств. Например, источником питания для всех изделий служат 6 элементов типоразмера АА. Их четырёхразрядный жидкокристаллический дисплей снабжён подсветкой. Гарантийный срок производителя на все изделия составляет один год.

Рабочие условия для этих измерителей также одинаковы:

  • температура от 0 до 400С;
  • влажность не более 80%;
  • атмосферное давление от 84 до 106.7 кПа.

Остановимся на отличительных чертах этих устройств.

RGK RT-10

rgk rt 10

Аппарат поддерживает минимально необходимый функционал: индикация перегрузки, функция фиксации результата на дисплее, измерение напряжений переменного тока и сопротивления изоляции.

В состав комплекта поставки входят:

  • чехол с ручкой и ремнём для переноски;
  • измерительные щупы (2 шт.);
  • зажимы типа «крокодил» с защитными колпачками;
  • элементы питания (6 шт.).
мегаомметр rgk rt 10

На передней панели прибора имеются следующие элементы управления, коммутации и индикации, обозначенные цифрами:

  1. Гнездо EARTH для подключения щупа при тестировании.
  2. G (общий провод) — разъём для присоединения щупа при измерении напряжения «минус».
  3. V — гнездо для подключения щупа при измерении напряжения «плюс».
  4. LINE (кабель) — разъём для подключения испытуемого объекта для тестирования.
  5. Четырёхразрядный дисплей.
  6. LIGHT — кнопка управления подсветкой дисплея.
  7. Клавиша HOLD фиксации показаний на экране устройства.
  8. TEST — кнопка запуска тестирования.
  9. Переключатель выбора вида и параметров испытаний.

RGK RT-25

rgk rt 25

Это самый высоковольтный мегаомметр в линейке аппаратов RGK. Максимальная тестовая разность потенциалов у него составляет 2500 В.

Основные функции изделия:

  • измерение напряжения переменного тока и его частоты;
  • контроль проводимости токонесущих цепей;
  • оценка сопротивления изоляции;
  • вычисление индекса поляризации PI;
  • тест коэффициента абсорбции DAR;
  • индикация перегрузки при тестировании сопротивлений более 22 ГОм и переменных напряжений величиной более 750 В;
  • фиксации результата измерений на дисплее.
мегаомметр rgk rt 25

На чертеже передней панели гигаомметра цифрами обозначены:

  1. Гнездо EARTH.
  2. G (общий провод).
  3. V — гнездо для подключения щупа.
  4. LINE (кабель).
  5. Четырёхразрядный дисплей.
  6. Клавиша ZERO/*.
  7. PI/DAR — кнопка выбора режима испытаний.
  8. TEST — кнопка запуска тестирования.
  9. Переключатель выбора вида и параметров испытаний.

Установка селектора выбора напряжений в положение 500, 1000 или 2500 В позволяет задать желаемый испытательный режим.

цифровой мегаомметр rgk rt 25
Вид дисплея измерителя RGK RT-25

Особенность прибора — обеспечение режима постоянного замера. Если выбрано одно из тестовых напряжений (500, 1000, 2500 В), то после нажатия кнопки TEST на тестируемый объект будет подана соответствующая разность потенциалов. Так будет продолжаться до тех пор, пока эта кнопка не будет нажата ещё раз.

Состав комплекта поставки RGK RT-25 такой же, как у рассмотренного выше прибора RGK RT-10.

RGK RT-32

rgk rt 32

Этот измеритель изготовлен в классическом конструктивном исполнении портативного универсального мультиметра с подставкой. Это делает его эксплуатацию более удобной. Помимо своего основного предназначения, он обеспечивает некоторые функции мультиметра.

Функциональные возможности аппарата:

  • тестирование напряжений постоянного тока;
  • измерение напряжения и частоты переменного тока;
  • вычисление индекса PI;
  • диагностика малых сопротивлений (режим «прозвонки» токонесущих цепей);
  • тестирование электрических ёмкостей;
  • расчёт коэффициента DAR;
  • хранение данных 99 тестовых результатов;
  • сравнение результатов испытаний;
  • индикация перегрузки;
  • наличие аналоговой шкалы;
  • автоматическое отключение питания после 10 минут бездействия оператора.
rgk rt 32

На этом рисунке использованы следующие обозначения.

  1. Дисплей.
  2. Область функциональных клавиш.
  3. Поворотный переключатель.
  4. Гнёзда для присоединения:
    • а, б — тестируемого объекта при исследовании малых сопротивлений;
    • в, г — исследуемой цепи при измерении постоянного или переменного напряжений, электрической ёмкости и сопротивления изоляции.

Назначение органов управления изделием:

мегаомметр rgk rt 32
  • SAVE/CLEAR — кнопка управления памятью (запись/стирание данных).
  • RECALL/ENTER — переключатель дисплея между индикацией результатов текущего измерения и сохранённых в памяти устройства.
  • HOLD — клавиша фиксация текущих показаний дисплея.
  • COMP/ZERO — переключатель, позволяющий сравнивать показания дисплея с опорным значением, заданным вручную.
  • PI/DAR/SET UP — переключатель выбора измеряемого параметра.
  • TIME/LOC — кнопка запуска таймера при мониторинге сопротивления изоляции (доступные интервалы времени от 1 до 10 минут).
  • TEST — клавиша запуска режима тестирования.
  • ˄ — кнопка перемещения между сохранёнными в памяти устройства значениями тестов.
  • ˄/SELECT — орган управления для выбора параметров испытаний и перемещения между записанными в память прибора значениями.

Многофункциональный дисплей аппарата позволяет отображать несколько параметров одновременно.

цифровой мегаомметр rgk
Дисплей портативного мегаомметра RGK RT-32

В верхней части дисплея имеется область, в которой отображается состояние устройства.

мегаомметр rgk

Цифрами на этом рисунке обозначены:

  1. Символ, предупреждающий о наличии высокого напряжения на объекте мониторинга.
  2. Индикатор статуса источника питания.
  3. Пиктограмма, информирующая о включённой звуковой индикации.
  4. Индикатор запуска режима испытаний (чёрный цвет символа соответствует полному заряду, а светлый — разряду источников питания).
  5. Символ защиты клавиш управления от случайного нажатия.
  6. Информация о виде проводимого тестирования.
  7. Аналогично.
  8. Поле, в котором индицируется состояние таймера.

Основное четырёхразрядное поле дисплея отображает результат мониторинга напряжений, сопротивлений и электрических ёмкостей с индикацией размерности тестируемой величины.

мегаомметр rgk купить

Если при оценке больших проводимостей этот параметр объекта тестирования выходит за пределы диапазона измерения, то на экране прибора отображается символ >100 Ом.

Когда в режиме мониторинга сопротивления изоляции тестируемый параметр превысит максимальное значение диапазона измерения, на дисплее отображается символ «>» и предел измерения.

В дополнительной области индикатора высвечивается величины измеряемых токов, частот и ведётся отсчёт временных параметров мониторинга.

показания мегаомметра

В нижней части экрана имеется псевдоаналоговая шкала измерителя, представленная на следующем рисунке.

показания мегаомметра

Она дублирует основное четырёхразрядное поле дисплея при тестировании сопротивлений.

Состав комплекта поставки аналогичен аппарату RGK RT-10. В него дополнительно включены щуп для дистанционного тестирования и два измерительных наконечника. Все рассмотренные выше изделия представляют собой профессиональные мегаомметры.

Подобрать и купить мегаомметр RGK, соответствующий конкретным метрологическим и эксплуатационным требованиям, можно с помощью удобной навигационной системы сайта магазина Суперайс..

Применение измерителей RGK

На примере многофункциональной модели RGK RT-32, рассмотрим некоторые аспекты использования сравниваемых устройств.

Помимо основной задачи (контроля состояния изоляции), аппарат позволяет диагностировать малые сопротивления. Эта функция необходима при проверке целостности проводников многожильных кабелей в процессе их диагностики и распиновки. Таким образом, это устройство может применяться в электромонтажных работах.

Режим измерения частоты переменного тока лишь на первый взгляд кажется бесполезным. Этот параметр зависит только от соблюдения генерирующими компаниями требований действующих стандартов к качеству производимой ими электроэнергии. Её потребители повлиять на частоту тока простыми средствами не могут.

Однако многие организации используют резервные источники энергии, в качестве применяются бензоэлектрические и дизельные генераторы. Эти устройства мобильные, простые в эксплуатации и надёжные. Но частота вырабатываемого тока зависит от режима работы силовой установки и может регулироваться в процессе работы генератора. Поэтому возможность тестирования частоты питающего напряжения будет востребована.

Особенности мегаомметров RGK

Перечислим отличительные признаки изделий для мониторинга состояния диэлектриков:

  1. В них применяются легко заменяемые в любых условиях эксплуатации химические источники тока стандартного типоразмера АА. Для замены элементов питания не требуется высокой квалификации персонала и применение специальных инструментов.
  2. Длительное время работы от одного комплекта элементов питания не предполагает частой их замены.
  3. По желанию покупателя, измерители могут приобретаться с отметками о пройденной поверке в испытательной лаборатории.
  4. Аппараты просты в эксплуатации. Такая особенность получена благодаря интуитивно понятному пользовательскому интерфейсу. Кроме того, они удобны в транспортировке, т. к. отличаются малыми габаритами, весом и поставляются с мягкой транспортной упаковкой.
  5. Все мегаомметры серии RGK имеют большой эксплуатационный ресурс. Они прошли сертификационные испытания и включены в Государственный реестр средств измерений Российской Федерации.

Перечисленные особенности привлекают внимание профессиональных потребителей.

Проверка изоляции профессиональным оборудованием востребована во всех сферах человеческой деятельности, где применяются промышленные электроустановки различного назначения, рабочего напряжения и мощности.

Объектами такого контроля выступают силовые кабели, трансформаторы, силовые электродвигатели, электроинструмент, разъёмы, клеммные колодки и т. д. Проверки перечисленного оборудования производятся в плановом порядке или выполняются после ремонта.

Самая надёжная техника подвержена старению, даже если она вовсе не используется. Это утверждение также относится к электротехническим изделиям и устройствам, которые эксплуатируются в круглосуточно. Поэтому необходимо периодически проверять их техническое состояние, используя для этой цели сертифицированную технику.

Цифровые промышленные электротестеры обеспечивают необходимую точность, достоверность и повторяемость результатов исследований. В лучших профессиональных образцах таких аппаратов полученная информация запоминается в энергонезависимой памяти.

Своевременность и регулярность проведения мероприятий мониторинга состояния электрооборудования, позволит обеспечить безопасность производственного персонала, предупреждать возникновение аварийных и пожароопасных ситуаций.


Понравилась статья? Поделитесь ей в ваших социальных сетях:
Какие приборы чаще всего выбирают сервисные центры: анализ Суперайс
Рассказываем, на чем нельзя экономить при открытии СЦ, когда покупать осциллограф и почему флюс заканчивается быстрее жала
Какие приборы чаще всего выбирают сервисные центры: анализ Суперайс 29
Какие приборы чаще всего выбирают сервисные центры: анализ Суперайс
ИИ-чипы и новые процессоры 2026: что это значит для DIY-электроники
Что такое NPU и для чего он нужен? Примеры проектов с edge AI в статье в магазине Суперайс
ИИ-чипы и новые процессоры 2026: что это значит для DIY-электроники 82
ИИ-чипы и новые процессоры 2026: что это значит для DIY-электроники
Программируемые логические интегральные схемы (ПЛИС): языки конфигурирования
Хотите освоить ПЛИС, но не знаете, с какого языка начать? Разбираем главные отличия VHDL и Verilog, их плюсы и минусы. Узнайте, какой язык подойдёт именно для вашей задачи
Программируемые логические интегральные схемы (ПЛИС): языки конфигурирования 108
Программируемые логические интегральные схемы (ПЛИС): языки конфигурирования