Генератор шума на основе стабилитрона: схемы и области применения
Какова вероятность случайных событий? С появлением математики людям стало интересно, возможно ли путем сложных вычислений узнать, насколько вероятно наступление того или иного события? Теория вероятностей — отдельный раздел математики, изучающий случайные события и операции над ними, — появилась в далеком средневековье. Изначально, замысел был прост — математический анализ азартных игр: таких, как кости. Казалось бы, незамысловатая игра, но если задуматься... это один из простейших генераторов случайных чисел. Можно ли предугадывать случайные события и какова их вероятность?
Параллельно встал вопрос — можно ли создать генераторы случайных чисел, неподконтрольные математическим законам, чтобы конкретное число выпадало со 100% случайностью?
Есть многие природные явления, которые невозможно предугадать — звук дождя, водопада, всевозможные излучения, включая космические частицы, нас окружающие. Почему не привязать работу генератора случайности к ним?
Время чтения: 12 минут
Что такое шум?
Так называют смесь различного рода как беспорядочных, так и периодических колебаний. Шумы присутствуют во всем частотном диапазоне, в том числе и в слышимом.
Его наиболее известной разновидностью, пожалуй, является «белый шум».
Белый шум — это разновидность шумового фона, одновременно воспроизводимого на всех воспринимаемых частотах, спектральная плотность которого одинакова или слабо отличается в любом рассматриваемом диапазоне.
Если проще, то он является смесью всех звуков воспроизводимых одновременно на всех воспринимаемых частотах. Его можно сравнить со звуковым эффектом дождя или водопада.
Зачем нужен генератор шума и какое его практическое применение?
Сфер прикладного использования устройства много — они нужны для защиты информации, генерации случайных чисел, для наладки телекоммуникационного оборудования и других задач. По некоторым данным, звук белого шума помогает людям расслабиться и заснуть. В аудиотехнике подобные устройства применяются для тестирования акустических систем, особенно при подборе оптимальной частоты звука. Для аудио целей шумовые генераторы часто используют в лабораторных испытаниях усилителей и фильтров.
Одна из важных областей применения — защита информации, ведь в общей зашумленности легко скрыть основной, полезный сигнал, несущий важные данные. Достаточно трудно понять, что в зашумленном спектре что-то транслируется, и еще труднее выделить полезный сигнал среди бессистемного окружения, особенно, если первый еще и закодирован. Если рассматривать такие устройства в контексте безопасности, они способны эффективно глушить передачу данных на коротких дистанциях, создавая плотное поле помех.
Стабилитрон, как источник белого шума
В полупроводниках уместно такое явление, как лавинный пробой. Вникать в дебри процесса мы не станем, но важен тот факт, что вблизи его области начинается генерация шумов в широком частотном спектре. Они хаотичны, не имеют никакой последовательности.
Стабилитрон или диод Зенера — полупроводниковый прибор, работающий за счет обратимого лавинного пробоя p-n перехода. Он предназначен для стабилизации напряжения. Если обратное напряжение, приложенное на выводы стабилитрона (анод и катод) выше напряжения стабилизации, на которое он рассчитан, то его лавинообразно пробивает, после чего рост напряжения на нем прекращается и стабилизируется на расчетном значении.
Чтобы стабилитрон работал как генератор шума, важно соблюдать два условия — поданное напряжение должно быть выше напряжения пробоя, и самое важное — ток. Прибор начинает интенсивно шуметь именно в начале лавинного пробоя, при значениях тока менее 1мА (0,03-0,5мА). В представленной на рисунке схеме, показан простой параметрический или линейный стабилизатор напряжения на основе популярного стабилитрона КС156А с номинальным напряжением стабилизации 5,6Вольт.
В этой схеме резистором R1 задается ток стабилизации, который не должен быть выше максимального тока выбранного стабилитрона. На самом полупроводнике мы получим падение напряжения, равное расчетному напряжению его стабилизации. Некоторые радиолюбители используют шум от стабилитронов как тестовый сигнал для проверки динамиков и колонок. Создатель схемы обязан учитывать температурные изменения, которые могут повлиять на стабильность спектра шума.
Справедливости ради нужно заметить, что шумовой эффект стабилитрона в большей степени смешанный, и он не может рассматриваться чисто как источник белого шума.
Расчет резистора, ограничивающий ток через стабилитрон делают по указанной формуле:
R = (Vbat - Vzd) / I
Vbat — напряжение источника питания (Вольт)
Vzd — напряжение стабилизации стабилитрона (Вольт)
I — ток стабилизации (Ампер)
Пример: Напряжение источника питания 12Вольт, а стабилитрон рассчитан на напряжение 5,6Вольт. Требуется рассчитать резистор, который ограничивал бы подаваемый через него ток на уровне 0,05мА (0,00005А).
R = (12В - 5,6В) / 0,00005А = 128000(Ом) = 128кОм
На следующем рисунке показана та же схема, только последовательно к резистору добавлен еще один, подстроечный , резистор и конденсатор.

Подстроечный резистор даст возможность уменьшать ток через стабилитрон и найти участок, при котором лавинный пробой только-только начинается — именно в этот момент стабилитрон начинает интенсивно шуметь. Шум снимается с катода стабилитрона, а для отсекания постоянной составляющей сигнала добавлен конденсатор C1.

У такого генератора есть недостатки. Первый минус в том, что для каждого стабилитрона, даже идентичной маркировки, необходим индивидуальный подбор тока, чтобы добиться наилучшего результата. Второй нюанс связан с тем, что если питающее напряжение не стабилизировано, ток в цепи тоже окажется нестабилен, следовательно, прибор не будет работать устойчиво. Для решения этой проблемы резисторы, задающие ток, можно заменить стабилизатором тока. В любом случае, шумовой сигнал с подобных генераторов имеет незначительную амплитуду, поэтому для дальнейшего изучения его необходимо усилить.
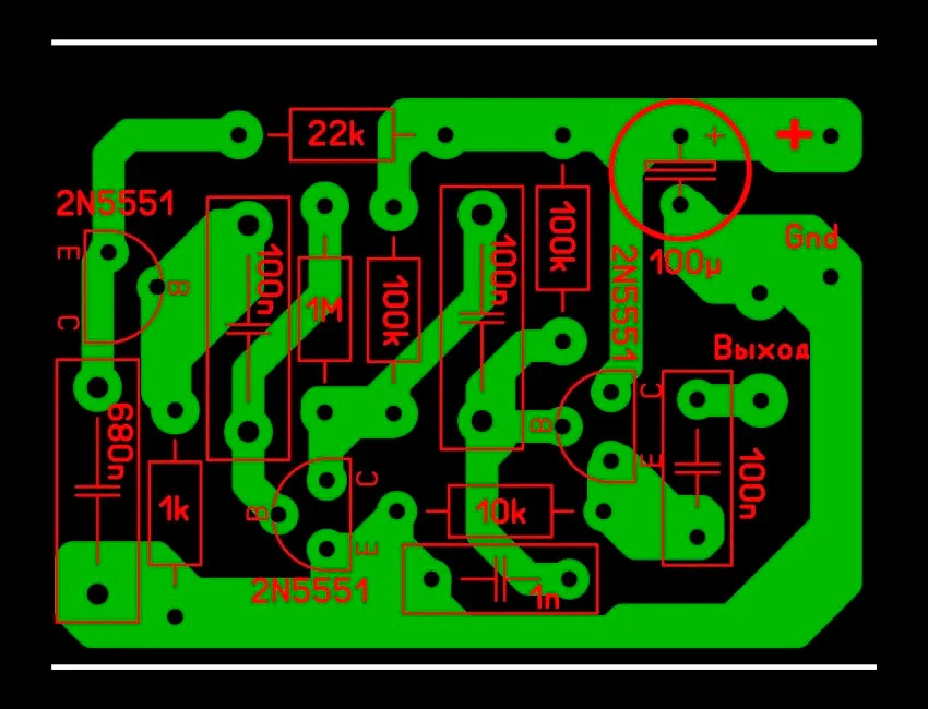
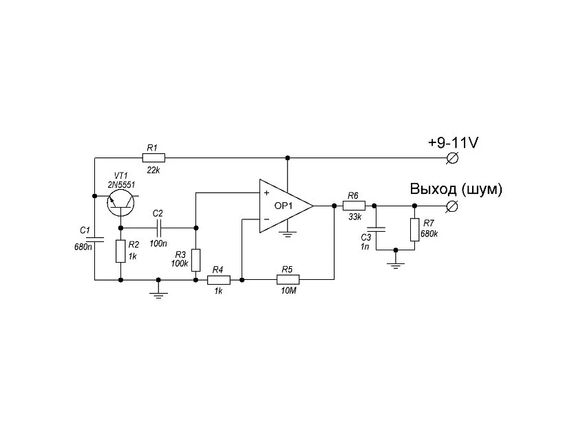
Вот принципиальная схема более устойчивого генератора шума, который практически не требует никакой наладки.

В данном случае генератор выполнен на P-N переходе (база-эмиттер) биполярного транзистора.
Резистор R1 токозадающий. Сигнал снимается с базы транзистора и через разделительный конденсатор C1 подается на вход первого каскада усиления. Многократно усиленный сигнал снимается с коллектора транзистора VT3.

Следующим делом подключаем к выходу схемы осциллограф, на вход подаем постоянное напряжение.

Важно! Исследования показали, что приведенная схема работает стабильно в диапазоне напряжений от 9,6 до 11 вольт, если соблюдены все номиналы компонентов и применены резисторы с допуском 1-5%.
Плавно регулируем питание в ту или иную сторону до тех пор, пока не получим наибольшую амплитуду шумов на осциллографе.

Рассмотрим несколько вариантов практического применения генераторов шума.
Начнем с простого. Если к выходу ранее рассмотренной схемы подключить высокоомный наушник или громкоговоритель (BA1), то появится возможность услышать шумы. Конструкция подобного устройства показана на схеме.

Такой генератор нередко используют для сна, для расслабления: говорят, это помогает.
Как говорилось ранее, шум от стабилитрона или P-N перехода транзистора имеет очень малую амплитуду, и для изучения его необходимо усилить. Помимо простых транзисторных каскадов усиления, допустимо использовать операционный усилитель. В представленной схеме собран неинвертирующий усилитель на ОУ. Входной сигнал будет усилен в 10000 раз!

Усиление задается соотношением резисторов R1-R2, расчет производится по формуле ниже, сопротивление резисторов указываются в Омах.
K = 1+(R2/R1)
На рисунке показан генератор шума с усилителем на ОУ.

Важно отметить, что ОУ запитан от однополярного питания и минимальный уровень выходного шума не может быть ниже 0Вольт.
Ниже показана симуляция работы шумогенератора с усилителем. Левая осциллограмма — вход от устройства. Амплитуда шума 1мВ. Правая осциллограмма — выходной шум на высокоомную нагрузку в 1Мом.

Если на выход показанной выше схемы добавить счетчик с дешифратором, драйвер для работы с семисегментным индикатором и сам индикатор, то получится простой генератор случайных чисел (рандомайзер) от 0 до 9. Вариант исполнения устройства показан на рисунке.

Для упрощения конструкции применена микросхема CD4026, которая является десятичным счетчиком-дешифратором с выходным драйвером для семисегментного индикатора.

Кнопкой S1 запускается генератор и начинается отсчет от нуля до 9 и так по кругу. Частота переключений сегментов очень высокая и человеческий глаз не способен их уловить. Частота генерации шумового сигнала может изменяться в зависимости от температуры компонентов, особенно при длительной работе устройства.
При отпускании кнопки отсчет прекращается, на семисегментном индикаторе получим случайное число.
Представленная схема демонстрирует широкополосный шумогенератор. Предназначен для подавления радиосигнала на небольшом расстоянии. Работает в широком диапазоне частот.

Конструкция популярна в сети под названием «TetraFast». При использовании мощных СВЧ транзисторов генератор способен заглушить даже сотовую связь.
В зависимости от граничной частоты используемых транзисторов и параметров индуктивностей, диапазон подавляемых частот составляет от десятков кГц до нескольких ГГц.

Резистор R1 при работе нагревается ощутимо, поэтому стоит использовать мощные компоненты на 10-15Вт. Остальные резисторы — 2Вт. Такие устройства могут использоваться для создания контролируемых помех, особенно в учебных или демонстрационных целях.
Все транзисторы устанавливаются на радиатор. Возможно применение общего радиатора, при этом транзисторные подложки важно изолировать от теплоотвода с помощью теплопроводящих, изолирующих прокладок и пластиковых втулок.
Катушки L1 и L2 намотаны проводом 0,8–1мм на оправе с диаметром 6мм.Собранная схема в настройке не нуждается и работает сразу. Дальность действия несколько метров. При использовании на практике важно учитывать уровень создаваемых помех, чтобы не нарушать работу других электронных устройств.
Антенну лучше использовать трехрамочную, но для проверки работы сгодится кусок медного провода с длиной 1м.
Важно! Во многих странах действуют законы, обязующие регистрировать глушители радиочастот. Несанкционированное использование самодельных устройств для подавления радиосигнала (Wi-Fi, GPS, GSM, AM, FM и т. д.) карается законом.
Подобные устройства применяются и в благих целях, для защиты информации, например от прослушки путем использования радиопередающих устройств. Глушители сигнала применяются в метро и в аэропортах — для защиты от террористических атак путем дистанционного взрыва.

В эфире глушители являются довольно эффективной защитой от радиохулиганов.
В военных конфликтах подобные устройства используют для подавления средств связи противника, а также для защиты от управляемых оператором БПЛА.
Существует и понятие цифрового шума — это псевдослучайный процесс, по своим свойством близкий к аналоговому. Для создания таких решений используются специализированные цифровые микросхемы, которые работают с высокой точностью и стабильностью.
Выходной сигнал подобного генератора представляет собой последовательность бинарного сигнала разной длительности и интервалов между ними. Ведь аналоговые приборы имеют ряд особенностей и недостатков, связанных с неустойчивой работой или с изменением характеристик шума в зависимости от температуры окружающей среды, неравномерным АЧХ (амплитудно-частотной характеристикой), малой амплитудой генерируемого сигнала и прочих. Такие схемы удобно собирать даже вручную — достаточно пары компонентов, чтобы они начали работать в заданном режиме.
Цифровой генератор лишен упомянутых недостатков.
Значимость шума в современных реалиях
Шум окружает нас повсюду. Он есть во всем диапазоне частот. Мы частично научились использовать его для решения многих важных проблем. Защита информации — одна из важнейших областей применения. Ведь в нашем мире, где все подлежит расчетам, иногда требуется случайность, а точнее устройства, которые могли бы её генерировать. Азартные игры — популярная область, где важна генерация случайности.
Не только стабилитроны, о которых мы говорили, но и другие созданные человеком электронные компоненты нередко рассматриваются в качестве источника шума. Чем больший частотный диапазон он охватывает, чем больше его плотность, тем выше вероятность случайного события и труднее выделить, расшифровать полезный сигнал при использовании шума для защиты информации. Простой генератор шума можно купить в магазинах радиодеталей или собрать своими руками — всё зависит от задач.
Шум часто рассматривается как паразитное явление, и с ним борются разными способами. Радиолюбителям наверняка знакомо понятие шумодава, который призван отключить радиоприем при отсутствии полезного сигнала. Но в некоторых областях непосредственно шум рассматривается как полезный сигнал.