В мире постоянно растет число устройств, применяемых для хранения и преобразования энергии. И этот факт привел к росту популярности такого оборудования, как электронная нагрузка. Электронные или цифровые нагрузки в первую очередь используют для тестирования таких устройств, как: аккумуляторные батареи, солнечные панели, светодиодные драйверы, преобразователи и конвертеры, а также топливные элементы.
Время чтения: 17 минут
Основным назначением электронных нагрузок является тестирование источников постоянного тока (ИПТ). Эти устройства обладают способностью имитировать различные режимы работы потребителя. Данное свойство позволяет узнать, как отреагирует блок питания на ту или иную штатную или внештатную ситуацию. Современное электронное устройство должно быть готово к работе в различных условиях, включая нестабильную электрическую цепь. В таких случаях важно заранее понимать, нужен нагрузочный резистор или цифровая модель, чтобы избежать выхода из строя.
В цифровых нагрузочных тестерах применяются мощные полевые транзисторы в сочетании с пассивными элементами, не имеющими реактивной составляющей сопротивления. Такая конфигурация позволяет избежать возникновения как резонансных явлений, так и иных нестабильных режимов работы устройства.
Рассмотрим четыре основных области применения электронных нагрузок.
Тестирование аккумуляторных батарей
С помощью цифровых нагрузочных тестеров можно определять различные параметры аккумуляторных батарей. В первую очередь это:
- текущая емкость;
- внутренний импеданс (сопротивление);
- длительность цикла заряда и разряда батареи;
- оценка поведения аккумулятора при низких температурах и других экстремальных ситуациях.
Однако все же определение ёмкости является наиболее часто измеряемой характеристикой аккумулятора. В первую очередь это связано с тем, что данные сведения дают возможность оценить время автономной работы оборудования. Электронный нагрузочный резистор может применяться как альтернатива традиционным схемам для тестов светодиодных цепей.
Емкость определяется как произведение величины отдаваемого тока на время. При этом следует помнить, что перед началом измерения аккумулятор должен быть полностью заряжен, а разрядный ток должен быть неизменным. Для корректных результатов важно использовать электронный прибор, предназначенный для точной симуляции нагрузки.
Так как у всех АКБ в процессе разряда происходит снижение рабочего напряжения, то для проведения измерения необходимо знать технические характеристики исследуемого элемента. В первую очередь это диапазон рабочих напряжений, рекомендуемые токи заряда, а также разряда.
В настоящее время наиболее используемыми являются литий-ионные (Li-Ion) аккумуляторы серии 18650. Они имеют следующие технические характеристики:

Если в качестве примера мы возьмём такой литий-ионный аккумулятор емкостью 2500 мАч, то рекомендуемые производителем режимы заряда и разряда будут выглядеть следующим образом:
- На этапе заряда ток должен быть ограничен 0,5 С, то есть половиной от номинальной ёмкости, что составляет 1250 мА. Сам процесс зарядки должен быть остановлен при достижении аккумулятором напряжения в 4,2 В.
- На разрядном этапе рекомендуется использовать те же условия, что и при его зарядке. А сам процесс разрядки Li-Ion АКБ нужно остановить при достижении на клеммах в 2,5 В.
Такие условия ограничения при заряде и разряде обязательны, так как их несоблюдение ведет к снижению остаточной ёмкости аккумулятора, а также повышает риск его повреждения. Электрический контроль параметров аккумулятора особенно важен при работе с цепями, где используются светодиодный источник и чувствительная электроника.
Литий-ионные элементы могут поддерживать быструю разрядку. Однако если их разряжать с низкой скоростью, то они способны отдать большую ёмкость. Также следует учитывать, что эксплуатация АКБ при низких температурах отрицательно сказывается на их емкости.
Для продления срока службы литий-ионной аккумуляторной батареи можно рекомендовать ограничить предельные значения напряжений зарядки и разрядки. Если становить их в границах, например, от 4,1 В до 2,6 В, то можно почти двукратно увеличить срок службы. При этом эксплуатационная емкость будет снижена незначительно, примерно до 2200 – 2250 мАч.
При использовании программируемых нагрузочных приборов на этапе их настройки и конфигурирования, можно воспользоваться стандартными командами SCPI (standard commands for programmable instruments). В ситуациях, где питание нестабильно, может применяться нагрузочный резистор — это наиболее простой способ проверки.

Для эффективного и качественного тестирования аккумуляторных батарей мы рекомендуем использовать электронные нагрузочные тестеры таких моделей, как: EBD-A20H, EBC-A10H, EBC-A40L, а также EBC-A20 производства ZKETECH.
Опыт разряда литий-ионного аккумулятора
Владение информацией о поведении источников энергии позволяет спрогнозировать не только срок автономной работы оборудования, но и предсказать его поведение при изменении каких-либо параметров, а также подобрать подходящую схему их питания и стабилизации.
Давайте проведем тест, в котором смоделируем ждущий режим работы устройства с минимальным потреблением, а также два с активным, отличающимся интенсивностью потребления электроэнергии.
Для нашего опыта возьмем Li-Ion АКБ на 2500 мАч, а также тестер емкости аккумуляторных батарей ZKETECH EBC-A40L. Выполним разрядку батареи токами в 0,2 С (500 мА), 1 С (2500 мА) и 1,5 С (3750 мА). Полученные в результате опыта данные покажут нам поведение аккумуляторной батареи при различной интенсивности отдачи энергии. В каждом режиме будет оцениваться влияние нагрузки на поведение питания, особенно при работе в замкнутой электрической цепи.

Как мы видим по построенным графикам, время разряда на прямую зависит от величины приложенной нагрузки. При этом скорость падения напряжения на клеммах также будет интенсивнее снижаться.
Оценка переходной характеристики
Большинство существующих источников питания имеют схемы стабилизации. Однако при определенных условиях мощность потребителя может значительно возрасти. При этом работоспособность схемы может быть существенно нарушена. В результате перегрузки возникает дестабилизация работы блока питания (БП), что проявляется в появлении на его выходе перенапряжения.
Оценка переходной характеристики осуществляется с помощью имитации нештатной ситуации. БП нагружается таким образом, чтобы он выдавал максимальное выходное напряжение, а выдаваемый ток равнялся половине от максимально допустимого. Затем осуществляется резкое увеличение потребляемой мощности до 100%, это заставит БП выдать максимальный ток. Далее мы вновь резко уменьшаем потребляемую мощность, до прежнего уровня. Это приведет к резкому падению выдаваемого блоком тока.
В результате таких манипуляций как раз и возникают перенапряжения, которые блок старается нормализовать. Время, которое ему потребуется для восстановления исходных параметров, и называется временем переходного процесса. При этом питание считается восстановленным только после того, как оно нормализуется в пределах установленного уровня стабилизации. Если использовать нагрузочный резистор без учёта его характеристик, можно получить искажение результатов из-за его индуктивности.

Отметим, что для оценки времени переходного процесса не рекомендуется использовать нагрузочные резисторы, а также механические переключатели. В первую очередь это связано с тем, что часто такие резисторы конструируются в виде катушки. А такая форма приводит к появлению собственной индуктивности, которая оказывает существенное влияние на характер переходного процесса. Применение цифровых нагрузочных устройств предпочтительнее, так как их конструкция позволяет избежать проявления этого эффекта.
Цифровые нагрузки могут быть сконфигурированы либо в режиме сопротивления, либо в режиме постоянного тока. Для конфигурирования первого режима нужно сделать предварительный расчет величины сопротивлений, обеспечивающих создание необходимой мощности потребления в 50% и 100% от номинальной. Для второго режима требуется только выставить соответствующие уровни нагрузочных токов.
Следующим шагом после конфигурирования будет задание формы волны, которая обеспечит загрузку БП. Формируемые волны могут быть ступенчатыми или импульсными. Нагрузка, имитируемая через нагрузочный резистор, позволяет получить достоверные данные только при учёте реактивной составляющей.
Для формирования ступенчатого сигнала подойдут большинство бюджетных моделей нагрузочных тестеров. Однако такой тип сигнала способен сформировать только один переходный процесс, который будет изменять свой уровень от 50% до 100% или же наоборот.
Импульсный сигнал может сгенерировать сразу два переходных процесса, по одному для каждого фронта волны. На такое способны только профессиональные цифровые тестеры, такие, например, как KUNKIN KL7xxx или же RIGOL DL30xx. В данных нагрузочных тестерах можно настроить как импульсные (динамические), так и ступенчатые сигналы. Некоторые устройства могут также использовать светодиодный индикатор для отображения фазы переходного процесса.
Конфигурирование динамического режима, чаще всего, осуществляется описанием всего нескольких свойств сигнала: амплитуды и длительности.

Проверка токоограничительной способности
В случае возникновения какой-либо неисправности современные ИПТ должны задействовать схему токоограничения. Эта функция необходима как для защиты самого прибора, так и для подключенного к нему оборудования. При выборе источника питания для ответственных потребителей важно знать о наличии и эффективности работы токоограничивающей функции. Проверке её функционирования могут подлежать как новые, только подбираемые ИПТ, так и уже эксплуатируемые. Среди часто используемых компонентов в таких схемах встречаются различные варианты нагрузочных резисторов.
Наиболее распространёнными являются три типа ограничения:
- обычное ограничение (CV / Current limit);
- переключение источника режимов (CV / CC);
- обратное ограничение (CV / Current foldback).
Первые два типа ограничений очень схожи по функциям, но имеют различия во второй части вольт-амперной характеристики (ВАХ) по степени регулирования выходных параметров. Третий тип обеспечивает линейное снижение и более жесткий контроль всех выходных характеристик.

Процедура тестирования токоограничивающей функции достаточно проста и заключается в следующем.
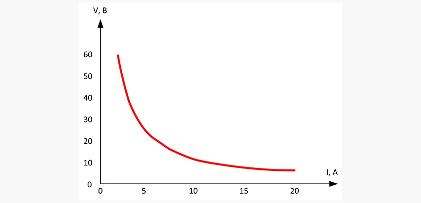
В начале осуществляется настройка электронной нагрузки на получение от ИПТ минимальной величины тока. Затем приступают к постепенному ступенчатому уменьшению сопротивления. При этом, по мере роста тока, выходное напряжение источника остается неизменным вплоть до момента достижения предельного значения. Дальнейшее снижение сопротивления приводит к активации токоограничивающей схемы БП, что сопровождается интенсивным падением величины напряжения.
Точка, в которой происходит изменение ВАХ, называется областью перехода или точкой кроссовера. При этом чем выше качество ИПТ, тем более резкий переход наблюдается в области кроссовера.
Тестирование преобразователей
Использование преобразователей постоянного тока (ППТ) обыденное явление в электронике. Их широко применяют в сочетании с различной автономной электроникой. Ключевой особенностью ППТ является возможность принимать входное напряжение в широком диапазоне значений и выдавать стабилизированное, скорректированное и изолированное – на выходе.
Так, например, повышающие преобразователи используют в ряде специализированного транспорта, где они обеспечивают автономное электроснабжение различной электронной техники. При использовании компьютерной техники и иной периферии в автомобилях требуется обеспечить питание в зависимости от модели, от 14 В до 19 В. При этом непосредственная передача энергии потребителю от подключенного к бортовой сети автомобиля ППТ будет намного эффективнее, чем использование DC-AC инвертора в сочетании со стандартным сетевым адаптером.
DC-DC преобразователи имеют высокий коэффициент полезного действия, обычно превышающий 96%. Однако следует помнить, что они обладают одной важной особенностью – неизменная потребляемая мощность. Это свойство реализуется за счет увеличения входного тока при снижении выходного напряжения.

Поэтому ППТ требуют реализации в себе сразу нескольких видов ограничителей.
Ограничитель, установленный для защиты от сверхтоков, образующихся при одном уровне напряжении, неспособен защитить преобразователь, если установленное значение будет выше. В этом случае ППТ будет находиться под слишком большой нагрузкой, пока не произойдет срабатывание токовой защиты. Поэтому оптимальным решением в этой ситуации, будет использование защиты от перегрузки по мощности (OPP).
Второй вид, это защита от токовой перегрузки (OCP). В режиме OCP источник питания поддерживает постоянное значение выдаваемого тока, но допускает падение выходного напряжения. Если его уровень на выходе упадет ниже рабочего значения, то это приведет к дестабилизации работы устройства. Если состояние перегрузки сохраняется, защита выполняет отключение входа.
Третьим видом защиты является блокировка от минимального напряжения. Электронная нагрузка контролирует выходные параметры преобразователя и допускает потребление тока только в допустимом режиме работы. В случае срабатывания защиты автоматика отключает нагрузочное устройство на время, пока ППТ не восстановит корректное значение своих выходных параметров.
Опыт проверки DC-DC преобразователя
В качестве подопытного возьмём преобразователь RCNUN RC121920 и проверим его функционирование. В качестве потребителя используем одноканальную электронную нагрузку East Tester ET5410. А в качестве источника задействуем лабораторный блок UNI-T UTP3305-II. Собранная конструкция позволяет с легкостью имитировать бортовую сеть автомобиля с её изменяющимися параметрами.
Подключаем наш потребитель к DC-DC преобразователю и настраиваем его на мощность в 85 Вт. Это потребление будет сопоставимо с мощностью ноутбука и нескольких дополнительных периферийных устройств.
Общий КПД мы рассчитываем, как среднюю для всех выполненных измерений, посредством деленную выходной мощности ППТ, на его выходную мощность.
Методика испытания следующая:
- на конвертер подключается электронная нагрузка с мощностью в 85 Вт.
- от лабораторного блока на ППТ подается питание в 18 В.
- с шагом в 500 мВ постепенно снижаем питание до тех пор, пока входное напряжение не достигнет нижнего допустимого ППТ предела.
- регистрируем показания лабораторного и нагрузочного блоков.
- по входным параметрам строим ВАХ и определяем средний КПД преобразователя.

В результате опыта демонстрируем плавное изменение ВАХ до уровня в 9 В, после которого произошло срабатывание встроенной защиты. Полученный КПД преобразователя находится в диапазоне от 96% до 98%.
Цифровые электронные нагрузки широко применяются как профессионалами в ремонтных мастерских, так и простыми любителями в домашних условиях. Наша компания готова предложить большой выбор этих устройств в различном ценовом и функциональном исполнении. При необходимости мы проконсультируем вас по всем интересующим вас вопросам.