Гальваническая развязка цифрового осциллографа
Осциллограф заслуженно называют крайне необходимым инструментом для радиолюбителей, не говоря про специалистов, профессионально занимающихся разработкой, отладкой и ремонтом электротехники или электроники. Родоначальниками этой категории исследовательских инструментов стали приборы, производившие отрисовку формы электросигнала на движущейся бумажной ленте: конструкция и дала название всему классу (лат. oscillo — изменяться; греч. γραφω (grafo) — записывать). Серьёзным недостатком этих пионеров осциллографии выступает (не считая огромный расход бумаги) принципиальная невозможность отображения сигналов сложной формы, как и высокочастотных.
Выпускались они до 1930-1940 годов и, будучи морально устаревшими, были заменены аналоговыми версиями, которые уже не отрисовывали сигналы, а выводили осциллограммы на экран осциллографической трубки — ближайшем родственнике ЭЛТ, более известной как кинескоп. Но ничего, кроме формы, полностью аналоговые осциллографы показать не могли. Хотя именно развитие «трубочных» поколений послужило причиной появления цифровых моделей, в которых исследуемый сигнал подвергался аналогово-цифровому преобразованию (АЦП) и уже в оцифрованном виде обрабатывался и возникал на экране вместе с другой важной информацией: амплитудой, частотой, периодом колебаний, экстремумами и т. д.
Конструктивная сложность и высокая цена делала их недоступными для большинства пользователей, и ещё долго их эксплуатация была уделом профессионалов. Удешевление в конце 90-х годов XX века производства жидкокристаллических дисплеев, сначала монохромных, а затем цветных, позволило заменить дорогую в изготовлении осциллографическую трубку на дешёвый ЖКИ-дисплей. Тем самым в разы снизив стоимость оборудования и сделав его доступным практически для любого, кто интересуется радиотехникой и электроникой. Недорогие цифровые осциллографы (ЦО) стали массовым товаром. Но, как любой сложный электронный прибор, они не лишены недостатков. Сегодня будет рассматриваться отсутствие развязки от питающей электросети. Расскажем, что это и зачем нужно, виды реализации, проблематика её невключения в состав недорогих моделей и пути решения проблемы.
Время чтения: 20 минут
Гальваническая развязка? Это очень просто!
Что такое гальваническая развязка?
Перед тем как дать определение, упомянем обратное явление — гальваническую связь, названную в честь итальянского учёного в области электрофизиологии Луиджи Гальвани. Многие видели в школьных учебниках физики изображения сокращающихся под воздействием электротока лягушачьих лапок — этот эксперимент положил основу науки, изучающей электрические процессы в живом организме — электрофизиологии. Первые примитивные опыты с земноводными более 250 лет назад дали толчок к изучению и пониманию работы головного, спинного мозга, нервной, мышечной систем, помогли в создании множества электротехнических решений, спасающих тысячи жизней каждый год: электрокардиографа, электроэнцефалографа, кардиостимулятора, дефибрилятора и сотни других. Если объяснить простыми словами, то гальваническая связь — это непосредственный контакт между электрическими цепями, при котором носители заряда свободно перемещаются по проводникам. Гальвани подводил электричество к конечностям лягушек напрямую: провода от электродов батареи непосредственно были связаны с нервными окончаниями мышц.
Гальваническая связь — прямая электросвязь между двумя цепями, при которой возможно перемещение носителей заряда (электронов, ионов) между ними.
Для примера рассмотрим электросхему.
Принцип действия прост. В цепь коллектора транзистора Q1 включена лампа накаливания LA1. Питается эта сборка от источника питания на 12 вольт. Если транзистор закрыт, то лампа не светится. Для его открытия и зажигания LA1 нужно на Q1 подать положительное электричество. Если через токоограничивающий резистор R1 с цифрового выхода логической микросхемы или микроконтроллера поступает на базу транзистора 5В, то отпирает его, а он зажигает лампу потенциалом 12В. Здесь имеется две цепи: «силовая», с лампочкой, и сигнальная, образованная логическим выходом управляющей микросхемы, резистором-токоограничителем R1 и p-n-переходом база-эмиттер транзистора. Так электроны, либо дырки (см. статьи «Что такое полупроводник» и «Транзисторы: принцип работы, схема включения, чем отличаются биполярные и полевые») могут перемещаться между транзисторными p-n-переходами, то есть силовой и сигнальной цепью, указывая, что есть гальваносвязь.
Немного изменим электросхему и посмотрим, что произойдёт.
Принцип отнюдь не изменился: по-прежнему Q1 включает лампу LA1 при возникновении сигнала высокого логического уровня на входе. Но реализация немного иная. Он поступает не на базу транзистора, а на светодиод оптопары (оптрона) — специализированного компонента, который в англоязычной литературе зачастую тривиально называется isolator («изолятор»).
Высокоуровневый входной сигнал, проходя через токоограничивающий резистор R2, зажигает светодиод оптопары. Излучаемый им свет воспринимается «второй частью» оптрона — специальным фототранзистором, который открывается и через резистор R1 подаёт положительное напряжение на базу транзистора Q1, вызывающее её отпирание. При подобной реализации гальванической, то есть непосредственной электрической связи, между сигнальной и силовой цепью нет! Носители заряда не в состоянии перемещаться между ними. Они связаны оптическим образом, который представляет одну из разновидностей гальваноизоляции. Подобная схема часто используется в автоматике и судовой электрике, где важно исключить прямой контакт между электрическими цепями.
Гальваническая развязка — вариант связи цепей, передача между ними мощности для питания или управляющего взаимодействия, при котором отсутствует непосредственное соединение, то есть прямой контакт. Её основное предназначение — безопасное взаимодействие между двумя электрическими цепями с минимальным риском короткого замыкания.
Её предназначение — электроизоляция цепей для исключения повреждения одной из них при нештатной ситуации в другой. К примеру, если в устройстве, собранном по схеме 1 произойдет пробой транзистора Q1, то относительно высокое напряжение поступит в сигнальную цепь и приведёт к выходу из строя платы управления. Этого не произойдет в случае со схемой 2, поскольку максимальным последствием неисправности бывает лишь повреждение фототранзистора — «второй половины» оптопары. Это можно считать классическим примером использования развязывающих компонентов, снижающих риск повреждения дорогостоящих устройств.
Вторым не менее важным назначением стало предотвращение возможного поражения человека током при нештатной ситуации (попадание входного питания в слаботочную сигнальную цепь, удар молнии и аналогичных), при эксплуатации оборудования в помещениях с особыми условиями (температура, влажность, повышенные требования к электробезопасности), к примеру в детских садах и больницах, а также при проведении наладочных работ в «горячих» (высоковольтных) частях электрического и электронного оборудования. Даже минимальный ток при отсутствии изоляции может стать опасным, особенно в цепях, подключённых к источнику питания высокой мощности. Никто ведь не хочет повторять ранние опыты Гальвани на себе:)
Одна из разновидностей — оптическая развязка, — уже была освещена в данном разделе статьи. Другие виды будут рассмотрены далее.
Виды реализации гальванической развязки
В разделе мы рассмотрим чаще остальных применяемые на практике виды развязки. Специализированные, а также вышедшие из употребления, или просто не используемые из-за некоторых ограничений (ультразвуковая, радиочастотная, электромеханическая и т. п.) рассматриваться не будут.
Трансформаторная развязка
Такая изоляция применяется давно, наиболее универсальна и позволяет осуществлять передачу между цепями как электрической мощности для питания, так информационных сигналов для управления. Связь между электроцепями, в которые включены обмотки, исключительно индуктивная. Переменный ток первичной цепи, протекающий по одной из них, формирует магнитное поле такого же типа, которое затем генерирует электродвижущую силу (ЭДС) на другой. При её подключении во вторичную цепь по ней также начинает протекать электроток.

На условном графическом изображении простейший трансформатор изображается, состоящим из двух обмоток и сердечника (магнитопровода).
Кроме гальваноразвязки, он применяется для преобразования уровней напряжения/силы тока между ними.
Промышленно выпускаются так называемые сетевые разделительные трансформаторы с равным количеством витков первичной и вторичной обмотки. Следовательно, и напряжение на них совершенно одинаковое.

Они обязательны к применению в детских и медицинских учреждениях, а также в помещениях, микроклимат которых повышает риск поражения электротоком (сырые, подвалы и цоколи, гаражи, уборные, бани, производственные цеха и т.п.)
Замечание 1: её применение, как и преобразование напряжения/тока, возможно только относительно переменного тока. При подаче постоянного или медленно изменяющего электротока трансформатор принципиально работать не может.
Замечание 2: одна из разновидностей устройства, применяемая для быстрого изменения коэффициента трансформации (то есть регулирования выходного напряжения) называемая автотрансформатор, не имеет гальванической изоляции между своими обмотками.

Конструктивно в нём имеется одна обмотка, являющаяся одновременно первичной и вторичной, что также отражается в его электрической принципиальной схеме:

Применяется исключительно для того, чтобы оперативно регулировать напряжение на выходе. А для обеспечения гальваноразвязки должен комплектоваться отдельным разделительным трансформатором.
Оптическая развязка
В настоящее время она стала наиболее часто применяемой разновидностью. В силу физических принципов она принципиально не способна для передачи электроэнергии и применяется лишь для изоляции информационных (управляющих) сигналов. Конструктивно состоит из первичного излучающего и вторичного принимающего элемента, объединённых в единый корпус и имеющих оптически прозрачную, но электрически надёжную изоляцию. Именуется она оптопара или оптрон. Оптроны предназначаются для защиты устройств, работающих с высоковольтными источниками или сложными электрическими системами управления. В начальных моделях в качестве излучателя выступала лампа накаливания, а принимающим был фотоэлемент или фоторезистор (см. статью «Что такое полупроводник»). Сейчас она обычно состоит из светоизлучающего диода и фототранзистора или фототиристора. Принцип работы оптопары основан на передаче энергии света без прямого электрического контакта между частями схемы.

Оптопара не может применяться для передачи электроэнергии, достаточной для электропитания, а используется только для трансляции информационных сигналов, которые могут быть как переменного, так и постоянного тока.
Конденсаторная (ёмкостная) развязка
Она является таковой лишь условно, хотя применяется повсеместно, но лишь только с целью передачи управляющих сигналов и исключительно высокочастотных. Передавать мощность она тоже не может, так как для постоянного тока конденсатор — непреодолимое препятствие, а для переменного низкой частоты (к примеру, 50 Гц бытовой электросети) потребуется применение электроконденсаторов сравнительно большой ёмкости. Подобные схемы часто используются в судовых системах автоматики, где требуется развязка управляющих цепей при минимальных габаритах устройства. Они будут оказывать незначительное сопротивление переменному току и фактически напрямую соединять цепи между собой.
Другое дело, когда важно обезопасить управляющую линию от попадания высокого входящего напряжения. Тогда применяют разделительные конденсаторы сравнительно низкой ёмкости (от долей до единиц пикофарад). Такое решение позволяет работать с электрическими цепями безопасно, обеспечивая надёжную изоляцию между входом и выходом. Для постоянного тока они выступают диэлектриками, а для переменного частотой 50 Гц накопитель ёмкостью 1 пФ оказывает ёмкостное сопротивление порядка 3 ГОм (см. статью «Как измерить резистор мультиметром»). Информационным сигналам высокой частоты (от десятков мегагерц до гигагерц) такой компонент даёт незначительное сопротивление.
Проблемы из-за отсутствия гальванической развязки

Здесь мы видим часть БП советского аналогового осциллографа С1-94. Красной линией изображён путь тока входного питания: через предохранитель и выключатель он поступает на первичную обмотку электротрансформатора. Далее он никуда не идёт — БП обеспечивает полную гальваноизоляцию.

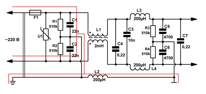
Здесь изображён фрагмент блока питания современного ЦО. Если быть точнее, его входного сетевого фильтра. На ней видно, что заземляющий провод имеет ёмкостную связь с нулевым и фазным проводником, и через дроссель соединяется с корпусом, как и внешний контакт измерительных щупов. Таким образом, можно судить об отсутствии гальванической развязки между щупами осциллографа и питающей сетью. Их подключение к точкам проверяемого электроприбора, включённого в электросеть, может привести к КЗ, протеканию больших токов, выходу прибора из строя, а также поражению электротоком и/или получению электротравмы.
Для наглядности измерим сопротивление между щупом-крокодилом и заземляющим проводником:

Убедимся ещё в наличии потенциала сети между щупом-крокодилом и проводами питания:


Как делают гальваническую развязку для ЦО
Способов сделать её несколько. Рассмотрена будет большая часть из них.
Использование осциллографа с изолированными входами
Многие модели осциллографов среднего и высокого ценового диапазона имеют изолированные входы для подключения щупов. С их помощью измеряют точки при исследовании объектов, находящихся под любым потенциалом относительно земли. Минус такого решения — завышенная стоимость оборудования, поэтому практический смысл покупки имеется только для лабораторий и предприятий, разрабатывающих и выпускающих электронику. Для домашней электрики или учебных лабораторий достаточно моделей с минимальным уровнем защиты и базовой гальванической изоляцией.
Питание осциллографа от аккумуляторов
Многие модели современных недорогих ЦО имеют встроенные аккумуляторы, или же возможность подключения внешнего АКБ. Например, популярный, доступный, но очень качественный FNIRSI 1013D портативной конфигурации:

Не имея физического подключения к питающей сети, он оказывается от неё гальванически развязанным. Поэтому риск КЗ при проведении измерительных работ в отношении подсоединённого к напряжению электрооборудования сведён к минимуму. Но это не защищает исследователя от электротравмы при случайном прикосновении к, как правило, неизолированному контакту щупа или разъёмам для его подключения (внешней синхронизации и другим).
Использование дифференциальных пробников или изолирующих усилителей
Это позволяет измерить электротехнические параметры в любых, даже «горячих» частях разнообразных устройств без риска образования короткого замыкания. Но это тоже чревато поражением человека электротоком при случайном касании токоведущих участков, находящихся под потенциалом сетевого напряжения.


Питание осциллографа через разделительный трансформатор
Этот способ самый распространённый и доступный. Электропитание подаётся на осциллограф не напрямую. Но даже это необязательно, ведь в современные модификации встроены импульсные блоки, способные работать в широком диапазоне входных параметров электросети.

На фото представлена информационная табличка осциллографа Hantek DSO4072C, которая сообщает нам, что работоспособность сохраняется при 100–240В. То есть «развязать» его от входа можно, даже запитав от понижающего трансформатора с 220 до 110 вольт, применяемого для подключения техники и аппаратуры американского и японского производства.
Как все предыдущие, способ не даёт защиту от удара электротоком при прикосновении к токопроводящим частям «подопытного» при исследованиях. В лабораторной практике такие устройства используются для измерений без непосредственного контакта с токонесущими элементами.
Кроме элементов промышленного исполнения, в большинстве случаев энтузиасты используют мощные анодные (серия ТА), анодно-накальные (серия ТАН), либо универсальные силовые (серия ТС) разновидности от ламповой техники. У них есть вторичная обмотка с близким к сетевому напряжением, в качестве альтернативы применяют каскад компонентов, последовательное соединение которых даёт его в сумме.

Ввиду того что мощность, потребляемая от сети современными ЦО невысока, не нужны высокие токи вторичной обмотки. Разновидности ТА, ТАН, ТС в изобилии на рынке б/у электронных комплектующих, их стоимость небольшая.
Нежелательно, но допустимо использование пары аналогичных трансформаторов, напряжение на вторичной обмотке которых значительно ниже минимально значения электропитания. Тогда их соединяют между собой. Потенциал сети снижается на вторичной обмотке первого трансформатора (в изображённом частном случае оно составляет 27 вольт) и поступает на вторичную обмотку второго: она выступает в роли первичной, а сам он из понижающего превращается в повышающий. Напряжение на его первичной обмотке, которая становится вторичной, будет приблизительно равно сетевому.


Недостаток реализации двухтрансформаторной системы — необходимость подбора одинаковых, либо близких по параметрам устройств, громоздкость сборки и более низкий КПД, требующий компонентов с хорошим запасом мощности.
Питание исследуемого устройства через разделительный трансформатор
Это не делает ЦО развязанным от входного электропитания, а развязывает от него само устройство, которое исследуют. Помимо поддержки измерений в любых частях источников сигнала, рассмотренный метод единственный, который полностью защищает исследователя от поражения электричеством при проведении измерительных, наладочных и ремонтных работ высоковольтного оборудования или измерений «горячих» областей. Такой принцип часто используется в профессиональной автоматики и промышленной электрике, где безопасность операторов — приоритет.
Минус способа — требуется применять дорогое трансформаторное устройство при измерениях мощной техники (единицы киловатт и выше — сварочные инверторы, к примеру), или электрооборудования, питающегося от трехфазной сети. Тем не менее, даже при работе с мощными электрическими цепями важно использовать развязывающие элементы и контролировать силу тока.
Осциллограф всегда был востребованным прибором, но только современный ЦО стал по-настоящему доступным практически для каждого профессионала или любителя. Цена на многие популярные модели стартует от смехотворно малой суммы в 150$. Но доступность закономерным образом накладывает ограничения на функционал. Одна из сложностей — они не изолированы от сети электропитания. Но нет неразрешимых проблем, когда есть разделительный трансформатор! Статья познакомила вас с тем, что такое гальваноразвязка и зачем она нужна, способами её достижения, недостатками, возникающим из-за её отсутствия в недорогих ЦО, и вариантами их устранения.